Отечественные производители предусилителей и динамической обработки (3 онлайн)

Кто в курсе сколько стоит компрессор Warmer sound 1176 ? Не нашёл цены у него в группе. Он подолгу в вк не бывает..
 
Есть вопросы по Digilab SPM-400:
1. Какой у него сейчас внешний вид, со всех сторон окрашен или нет?
2. У какого усилителя меньше шумы?
3. Усиление регулируется плавно, без шуршания? Нет сильных скачков громкости?
4. Все входы/выходы балансные? Синфазные помехи подавляют? Нигде не нашёл информации.
5. На звуковой карте сигнал/шум микрофонного входа -110db, линейного входа -120db. Субъективно при усилении сигнала от микрофона до нормальной слышимости в наушниках, начинают слышаться шумы микрофонного входа звуковой карты. Будет ли слышно шумы Digilab SPM-400 (он будет подключен к линейному входу) при уровне усиления до нормальной слышимости микрофона в наушниках??? (Определил, что это усиление ~40dB таким способом: подключил конденсаторный микрофон через блок фантомного питания (Neewer NW-100) на линейный вход, поднял усиление на линейном входе до 40db и получил такую слышимость как на микрофонном входе). Понятно, что "слышимость" и тд. не точные термины, но на скорую руку такая проверка годится. Цель - чтобы совсем не было слышно шумов усилителя, при достаточном усилении. (Понятно что если всё выкрутить на максимум шумы скорее всего будут, но такое усиление и не нужно)
 
Последнее редактирование:
@AudioManiak закоротите вход перемычкой, вот только так можно послушать шумы усилителя. Если на том же усилении шуметь перестанет (а скорее всего так и будет), то это шумит сам микрофон.
 
@dugdum®, закоротил 2, 3 контакты XLR прямо на звуковой карте, все шумы пропали (усиление достаточное для громкого нормального прослушивания микрофона) вывернул усиление на максимум, шумы появились. Это что доказывает, что у звуковой карты совсем нет шумов при нормальном микрофонном усилении? Но микрофон не коротит эти контакты, у него не трансформаторный выход и при подключении без фантомного питания шумов даже прибавляется.
 
Последнее редактирование:
-- @AudioManiak, ну, так и должно быть.
Кстати - более близкие к истине результаты будут, если вход не коротить,
а подключить вместо микрофона его стандартный эквивалент - резистор в 150 Ом.
 
Есть вопросы по Digilab SPM-400:
1. да окрашен
2. у типа 1 , но при усилении >30db, во всем диапазоне у тип2 и 3
3.более менее , в самом конце небольшой скачок но тут ничего не сделаешь других антилогов в продаже нет
4.да все балансное , подавление синфазки в районе 80-60db (зависит от частоты)
5. На звуковой карте сигнал/шум микрофонного входа -110db, линейного входа -120db
-глупости пишите микрофонных входов с таким шумом физически не бывает при ку мин=6db с/ш не превышает -102 -104dbu
( эти цифры рекламный п...ж или с какой нибудь лихой кривой взвешивания)
-линейные входы ( если симметричные) с rin=10kom при ку=1 -104-108dbu
-уровень шума зависит от rg ( микрофона) , нужного усиления , и приведенного ко входу шума преампа
сразу отмечу что при rg=150-200ом ( динамический микрофон) и усилении 60db максимальное отношение с/ш=-69-70dbu
это при идеальном нешумяшем преампе , в реале за счет резисторов и диодов защиты и собственного шума преампа
все еще хуже на 1.5-3db
-при усилении 30db ( вполне достаточном для большинства конденсаторных микрофонов) с/ш в районе -90-94dbu
-все эти рассуждения справедливы для преампов с ein=-130dbu и меньше , в картах такое большая редкость- по пальцам
одной руки можно пересчитать
 
Последнее редактирование:
Можно добавить что в реальной работе шум лучше 70 дБ достаточно мал для того чтоб на него не обращать внимания.
 
Можно добавить что в реальной работе шум лучше 70 дБ достаточно мал
-не тишина конечно, раньше так дорогие катушечники на 19 скорости шипели, да и у винила шум схожий, не понимаю
что народ не устраивает
 
  • Like
Реакции: sunet
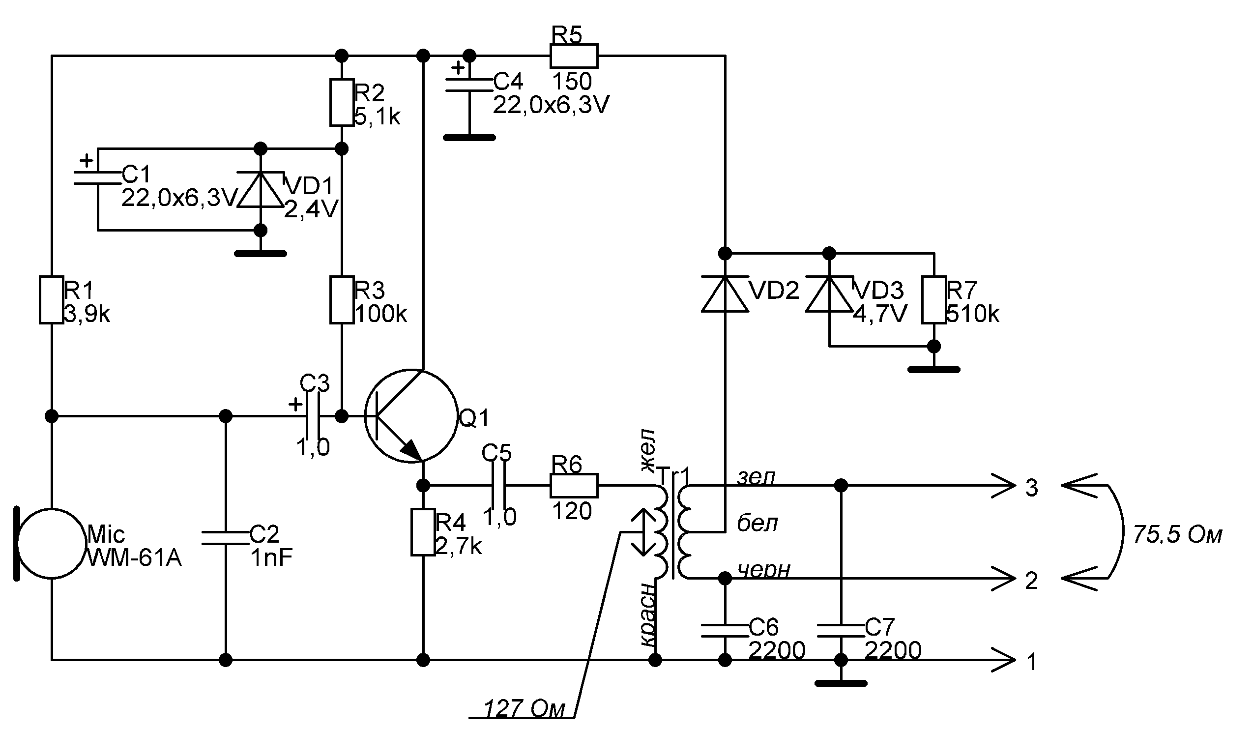
@Long, не по теме, давно срисовывал схему с микрофона dbx RTA-M, схема простая, трансформаторный выход, сопротивление между 2 и 3 ногой 75,5 Ом.
dbx RTA-M scheme.png
 
Последнее редактирование:
@sunet да предложений много из Китая, но как их проверишь что это именно тот капсюль.
хотя есть подозрение, что АЧХ электретных микрофонов подобной конструкции вообще
не сильно отличаются

ut3ge_mic.gif


А вот, кстати, пред из Behringer ECM-8000
 
Последнее редактирование:
  • Like
Реакции: AudioManiak
-- Они отличаются экземпляр от экземпляра , и существенно.

-- @AudioManiak, этот капсюль стоит полдоллара:
http://baltelimp.ru/search?partnum=WM-61A
Схемы там как таковой нет, полевик стоит внутри капсюля,
а схема - это просто эмиттерный повторитель.
 
@Long, ну уж что было в микрофоне то и нарисовал... Я не понял почему пошло обсуждение WM-61A, в моей схеме он написан чисто для справки. На капсюле в dbx RTA-M никакой маркировки и цветовой метки не было и по толщине он вроде чуть отличался. Я написал тот пост, только чтобы уточнить, что не у всех микрофонов выходное сопротивление 150 Ом. Сам давно собрал несколько измерительных микрофона на WM-61A с балансным дискретным выходом и питанием 48В как положено, тут опыт есть, могу их сфоткать красивые, но давно считаю что собирать измерительный микрофон самому не стоит, так они и лежат с тех пор, купить что-то дешёвое типа dbx RTA-M или ESM 8000 конечно лучше но тоже не стоит, ничего толкового ими не намеряете. Лучше купить самое дешёвое, но то к чему прилагается файл коррекции и есть уверенность, но это сразу стоит приличных денег.
 
Последнее редактирование:
А вот, кстати, пред из Behringer ECM-8000
-непонятно зачем нужны все эти транзисторы , если только не стоит цель получить к.г 1% , тема по
предусилителям для подобных электретных капсюлей давно обсосана , есть и на этом форуме и на вегалабе
-если коротко то ставится любой малошумящий r-r оу в неинвертирующем включении с нужным к.у, если нужен
симметричный выход то еще инвертор с ку=1
 
Возьмите такой капсюль (они везде валяются, в каждом телефоне есть) и вскройте его кусачками поддев бортик...будете долго смеяться! Разновидностей таких капсюлей множество, но все сделаны одинаково и близки по параметрам. Те что в измерительных микрофонах выпускаются Панасоником и проходят некоторую отборку по параметрам.

Есть китайские сценические микрофоны в которых тоже такие капсюли в больших металлических корпусах наподобие SM58. Смех и грех... А еще умельцы из них кардиоиду делают включив два капсюля противофазно, с некоторым пространственным сдвигом. Кстати некоторые капсюли не так уж и плохо звучат!
 
Последнее редактирование:
@digilab2, в >90% микрофонов предусилители сделаны на транзисторах, часто с трансформаторным выходом, на искажения никто не жалуется. Транзисторное усиление совсем не значит 1% искажений. Тем более электретный капсюль в основном имеет >1% искажений, смысл усиливать сигнал с него ОУ с 0,002% искажений? Вот конденсаторные микрофоны c большой мембраной другое дело, там у самого капсюля НИ гораздо меньше. И ещё измерительному микрофону вообще не нужны низкие НИ и шумы, нужна только линейная АЧХ, что и наблюдается в большинстве "дешёвых" <1т$ измерительных микрофонов.
 
Последнее редактирование:
  • Like
Реакции: dugdum® и sunet
в >90% микрофонов предусилители сделаны на транзисторах, часто с трансформаторным выходом, на искажения никто не жалуется
-да но только не по таким схемам
-залезьте на вегалаб - лучшая схема для капсюлей wm60,61 всеми признанная т.н схема Феникса( ник)
-на оу все просто проще, занимает меньше места и не требует наладки и подбора компонентов, и как вы заметили параметры лучше
Тем более электретный капсюль в основном имеет >1% искажений
-это откуда такие данные
вот и выпустите свою серию измерительных микрофонов
-нужно сами и выпускайте , мне не нужно
 
@dugdum®, очень даже слушают ушами, если кроме линейной АЧХ есть ещё низкий шум, НИ, после лёгкой обработки в записи всё равно никто не разберётся чем записывали, ещё и похвалят.
@digilab2, когда делал пару своих микрофонов на схему феникса не обратил внимания, потому что искал простую схему с фантомным питанием и балансным выходом, чтобы воткнул в карту включил 48В и забыл. Был бы нужен просто линейный выход и питание от батарейки, конечно поставил операционник и не мучился и феникса замутил бы. Пробовал даже Linkwitz mod и проверял влияние стабилитрона в питании на шум, выводы такие Linkwitz mod - не даёт снижение шума, а капсюли от лишнего теплового воздействия при пайке летят только так. Стабилитрон тоже совершенно не повышает шумы, электретник шумит гораздо больше стабилитрона. Сейчас уже переделывать не буду, требования к результатам возросли, требуются измерительные приборы, немалые свободные деньги на них, время, цель, этого всего нет, а без них всё баловство. И покупной измерительный микрофон есть и могу ещё хоть 2 купить даже dpa, была бы нужда, которой тоже нет. :)
 
Последнее редактирование:
@AudioManiak, а в итоге на какой схеме остановились для измерительных? Все вот тоже думаю поэкспериментировать, а на работе есть ECM-8000, по крайней мере с ним можно будет АЧХ сравнить на предмет сильных различий.

очень даже слушают ушами, если кроме линейной АЧХ есть ещё низкий шум, НИ, после лёгкой обработки в записи всё равно никто не разберётся чем записывали, ещё и похвалят
да нет, всё таки электретные капсюли грубый звук дают, постоянно пишу с них речь для видео и на петличку и зумы всякие, как ни обрабатывай, "породы" и детальности даже дешевого конденсаторного микрофона с них не получишь :)
вот для скайпа себе сделал отдельный микрофон на компьютере в домашней студии чтобы он был не завязан на внешнюю звуковую карту и коммутацию - отлично получилось :)
он включен в микрофонный вход звуковой карты на мамке.
Схемка известная и простая, собрано всё в непосредственной близости от капсюля, а дальше проводом довольно длинным к компу, наводок вообще не насасывает, звук чистый:
electret.png
 
Последнее редактирование:
@dugdum®, я не про электретные капсюли, а про дорогие измерительные микрофоны с высоким качеством, на которые можно записывать всё также как на музыкальный.
 
Схемка известная и простая, собрано всё в непосредственной близости от капсюля, а дальше проводом довольно длинным к компу, наводок вообще не насасывает, звук чистый:
-совершенно безграмотная схема, не буду обьяснять почему- потому что бесполезно, просто отмечу что не у всех карт
на входе есть емкости, и полевой транзистор( внутри капсюля) с отсечкой более 0.5в вообще работать не будет
-и потом все по этим капсюлям и измерительным микрофонам давно обсудили, есть соотв тема если кто то думает что добавляет
что то важное и интерсное то ошибается
 
Последнее редактирование:
В переговорке я питал электрет немного иначе (см.схему). Получился очень чистый звук.
 

Вложения

  • T.Back Studiocenter 2.jpg
    T.Back Studiocenter 2.jpg
    72,2 KB · Просмотры: 455
да это хороший вариант , только есть один недостаток -повышенный шум из-за большого номинала резистора в цепи ос
хотя для матюгальника это не принципиально
 

Сейчас просматривают