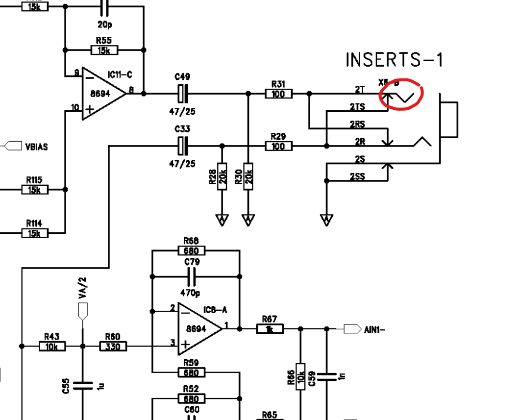
Это про инсерты, как я понял.... Не балансные кабели не запахали? Моно джеки? А что подключали?Я так и делаю, но тишина
ЗЫ Отбой, разобрался. Естессно решилось заменой кабелей на балансные. Кто б сомневался. Старею )
Грувбокс (electribe emx-1) как подключить? Обычные моно джеки не катят?

