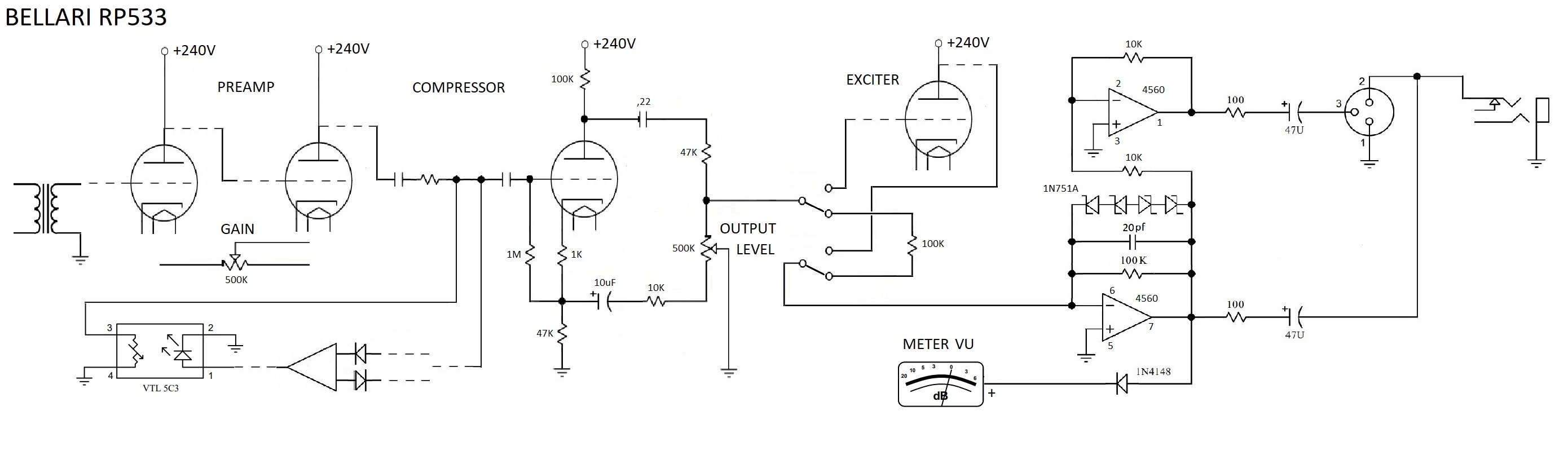
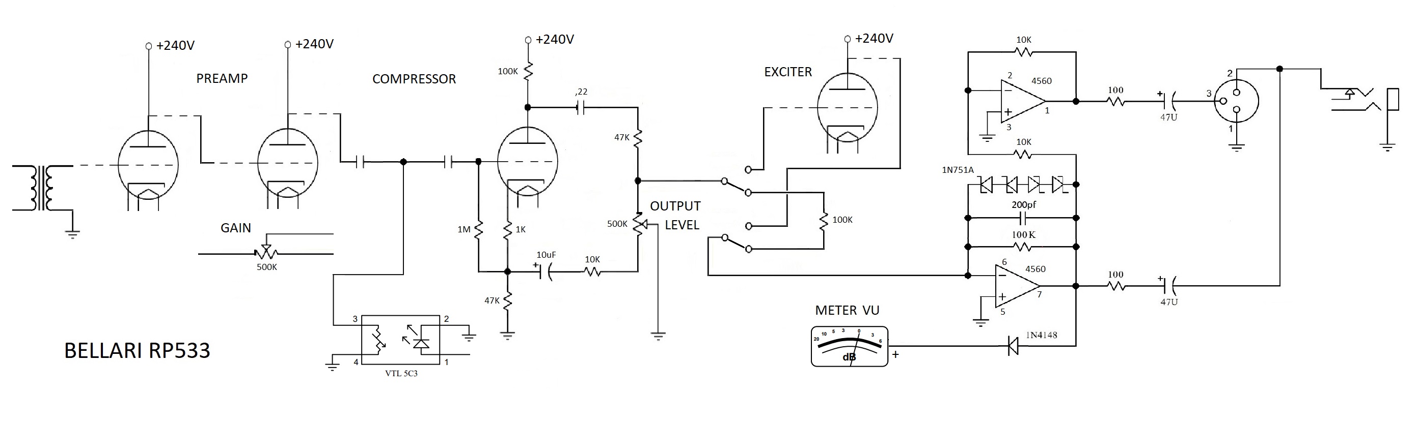
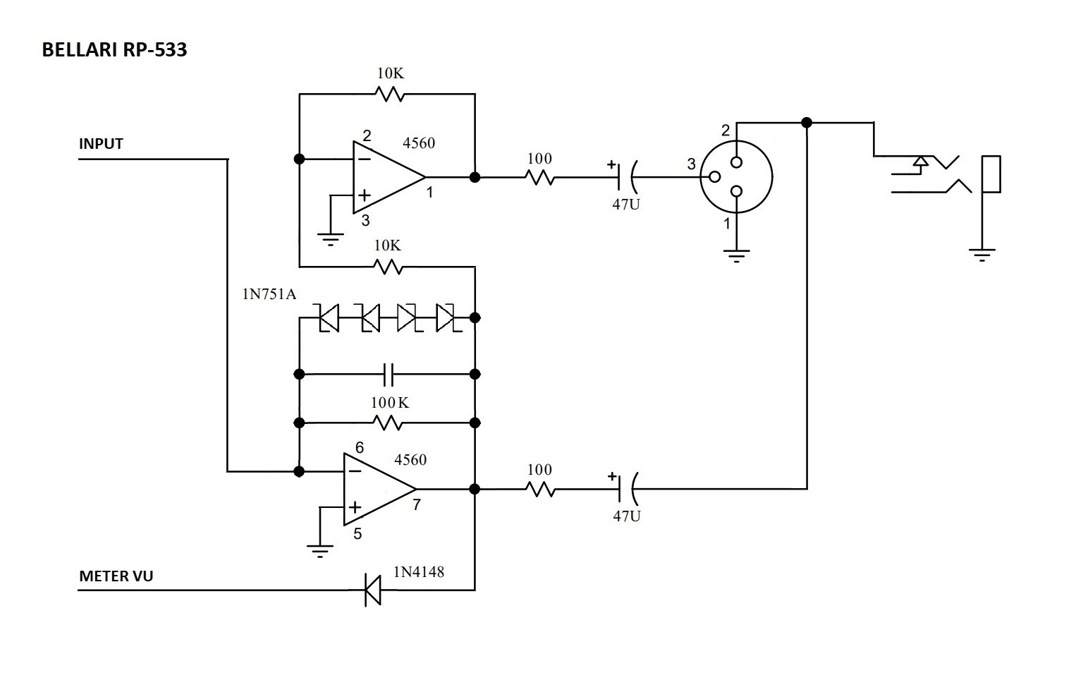
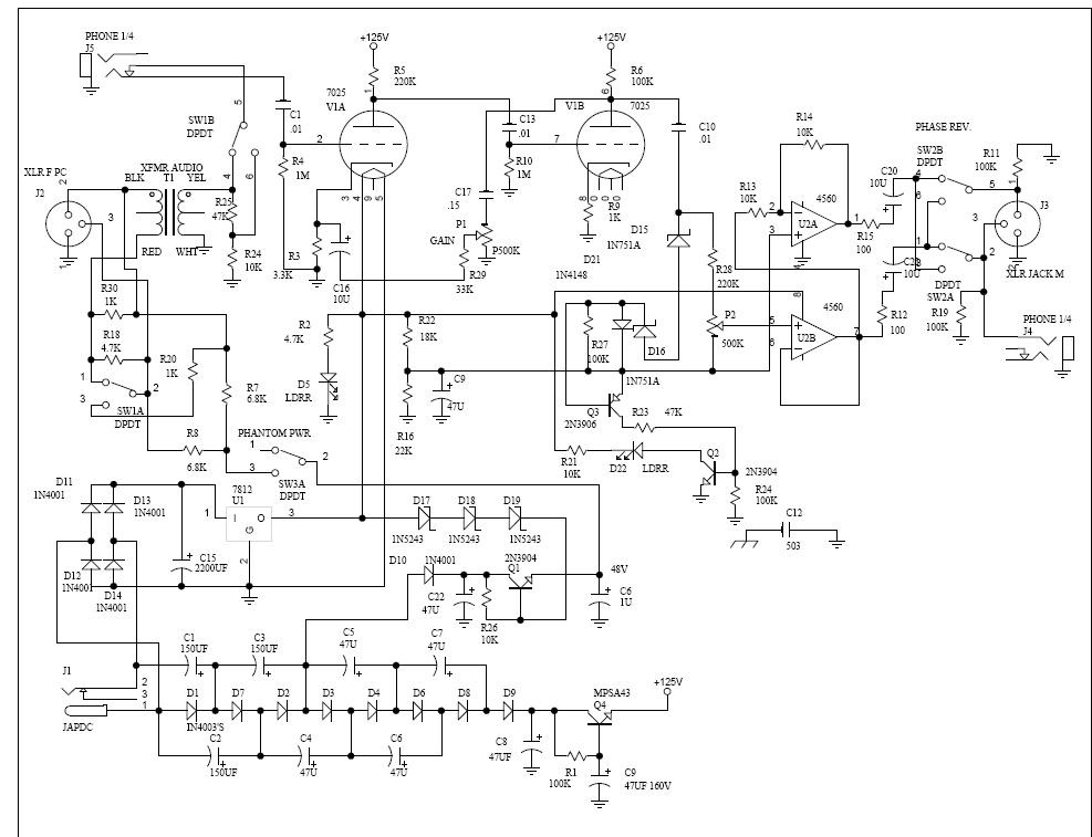
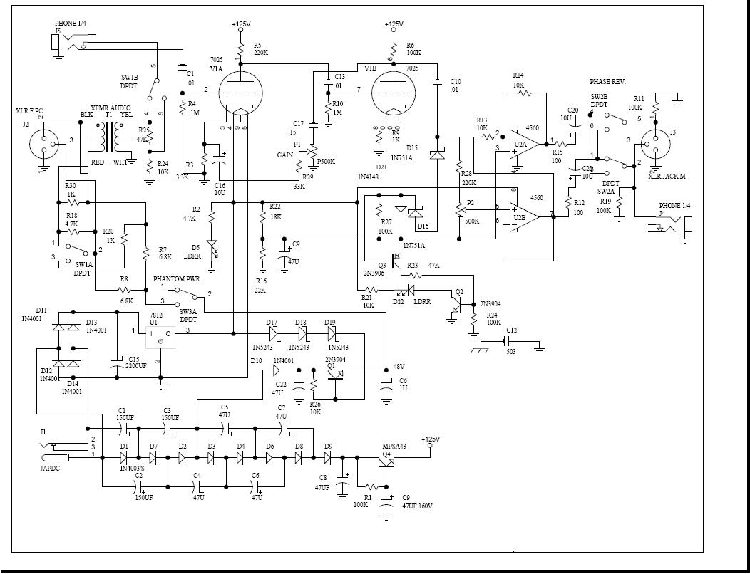
Bellari RP-533 схема выходного каскада.

  • Автор темы Автор темы vmanj
  • Дата начала Дата начала

vmanj

Active Member
15 Апр 2017
115
29
28
Всех приветствую.
В моём ламповом предусилителе вместо трансформатора используется 4560.

Подскажите пожалуйста, почему 3-й контакт не подключен и просто "висит в воздухе".

Так-же интересно, с какой целью в обратной связи используются стабилитроны 1N751A ?
 

Вложения

  • BELLARI RP-533 OUTPUT STAGE.jpg
    BELLARI RP-533 OUTPUT STAGE.jpg
    92,6 KB · Просмотры: 241
Последнее редактирование:
Ну да, точно, сейчас промерил - спасибо !
Но всё-же продолжают "терзать сомнения" для чего здесь стабилитроны в обратной связи ?
 

Вложения

  • BELLARI RP-533 OUTPUT STAGE.jpg
    BELLARI RP-533 OUTPUT STAGE.jpg
    92,7 KB · Просмотры: 225
Последнее редактирование:
-- 3 нога - нередкий ляп на схемах.
Вот зачем "стабилитроны" - то загадка. Особенно если учесть, что по рисунку они диоды Шоттки.
Хотя это просто стабилитроны на 5,1 вольта.
 
-- Иногда попадались в схемах такие "ляпы", что начинаешь думать - а не специально ли так нарисовано?
Например, в нашем STM-700 неправильно отображено соединение двух БИС....
 
Последнее редактирование:
Но всё-же продолжают "терзать сомнения" для чего здесь стабилитроны в обратной связи ?
-а там в этой беллари случаем не лампы на входе? тогда если сьем сигнала идет по току с лампы то стабилитроны обязательны,
мне помнится Юрваныч привозил несколько предов беллари на ремонт, там именно так и было сделано
-сомнения тут должны быть, а нах там вообще 4560 стоит? - заменить его на что нибудь поприличнее ( ора1602 или ора2156 через переходники) или хотя бы на 4580 или lme4562( lme49860, 49720)
-еще насколько помню приборы этой фирмы отличались отвратительной разводкой п/п, из серии пособие "100 ошибок при трассировке
п/п для аудио"
-- 3 нога - нередкий ляп на схемах.
Вот зачем "стабилитроны" - то загадка. Особенно если учесть, что по рисунку они диоды Шоттки.
Хотя это просто стабилитроны на 5,1 вольта.
-да просто чайники схему снимали только и всего , а стабилитроны это ограничитель +-10в , т.к сигнал скорее всего снимается по току
с лампы, в прочем начала схемы все одно нет так что только гадать можно,вместо стабилитронов лучше кстати поставить по три синих
или белых сверхярких светодиода последовательно -паралельно
 
Последнее редактирование:
-- Иногда попадались в схемах такие "ляпы", что начинаешь думать - а не специально ли так нарисовано?
Например, в нашем STM-700 неправильно отображено соединение двух БИС....
Всё так и есть в реальном приборе..
Я попробовал "отломать" эти стабилитроны - мои уши этой потери заметить не хотят..
Но ведь зачем-то их туда поставили:Dle66:
 
-а там в этой беллари случаем не лампы на входе? тогда если сьем сигнала идет по току с лампы то стабилитроны обязательны,
мне помнится Юрваныч привозил несколько предов беллари на ремонт, там именно так и было сделано
-сомнения тут должны быть, а нах там вообще 4560 стоит? - заменить его на что нибудь поприличнее ( ора1602 или ора2156 через переходники) или хотя бы на 4580 или lme4562( lme49860, 49720)
-еще насколько помню приборы этой фирмы отличались отвратительной разводкой п/п, из серии пособие "100 ошибок при трассировке
п/п для аудио"

-да просто чайники схему снимали только и всего , а стабилитроны это ограничитель +-10в , т.к сигнал скорее всего снимается по току
с лампы, в прочем начала схемы все одно нет так что только гадать можно,вместо стабилитронов лучше кстати поставить по три синих или белых сверхярких светодиода последовательно -паралельно
Ну да, в начале стоят лампы.
В разных приборах беллари разные варианты включения стабилитронов.
 

Вложения

  • BELLARI RP-533 OUTPUT STAGE.jpg
    BELLARI RP-533 OUTPUT STAGE.jpg
    92,7 KB · Просмотры: 549
  • BELLARI RP-583 OUTPUT STAGE.jpg
    BELLARI RP-583 OUTPUT STAGE.jpg
    96 KB · Просмотры: 538
  • BELLARI RP-583 SCH.jpg
    BELLARI RP-583 SCH.jpg
    187,5 KB · Просмотры: 194
  • Bellari MP 110.jpg
    Bellari MP 110.jpg
    106 KB · Просмотры: 211
  • Bellari RP 503 SCH.jpg
    Bellari RP 503 SCH.jpg
    155,6 KB · Просмотры: 202
Последнее редактирование:
-- А её и не будет. :Dle35:
Кстати - в 583 они всё же более-менее правильно стоят.
Хотелось бы всё это безобразие "закончить" просто трансформатором.
В моём 533 всё почти так-же как и в 583, только выход на операционники проходит ещё через резистор 100к.
Через него так-же переключается ещё один ламп. каскад иксайтера..
В общем нужно городить ещё выходной ламповый "выхлоп" для трансформатора, но это уже ерунда какая-то получится..
Наверно оставлю как есть.
 
Кстати - в 583 они всё же более-менее правильно стоят.
-там на неинвертирующий вход оу сигнал с лампы приходит , по другому и не поставишь, если сьем по току то в ОС верней ставить
правда я бы еще диодики защитные поставил с - входа на землю какие нибудь быстрые, а в схеме с неинвертом между + и - входами
так оно надежней будет
Хотелось бы всё это безобразие "закончить" просто трансформатором.
кроме лишнего срача и гальваноразвязки ничего не даст
Я попробовал "отломать" эти стабилитроны - мои уши этой потери заметить не хотят..
Но ведь зачем-то их туда поставили
-это защитные, для ОУ никакой функциональной нагрузки кроме ограничения вольтажа на оу +-10в при бросках вольтажа заряда
разряда емкости с анода лампы при включении и выключении прибора не несут, без них оу вылетит на каком нибудь энном
включении
 
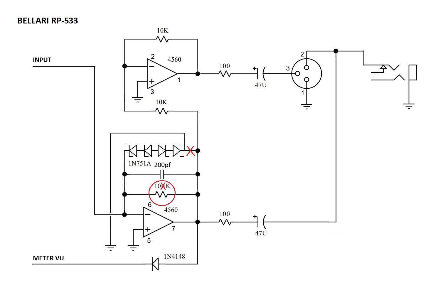
Понятно, вернул эти стабилитроны на место:Dle37: с "чистой совестью"..
C выходным трансформатором - да, в этом аппарате - это не имеет смысла.

У меня есть ещё вопрос.
В этом беллари повышенный уровень "вылопа".
Мне приходится использовать внешний аттенюатор -20dB, чтобы согласовать его с линейными входами звуковых карт.

Если я уменьшу значение резистора обр. связи (100К), это может уменьшить выходной уровень без каких-нибудь "сюрпризов",
учитывая стабилитроны в этой цепи ?
 

Вложения

  • BELLARI RP-533 OUTPUT STAGE 02.jpg
    BELLARI RP-533 OUTPUT STAGE 02.jpg
    97,2 KB · Просмотры: 194
Последнее редактирование:
Попробую изменить схему и сделать так.

Всем спасибо за участие и советы ! :)
 

Вложения

  • BELLARI RP-533 OUTPUT STAGE 03.jpg
    BELLARI RP-533 OUTPUT STAGE 03.jpg
    103 KB · Просмотры: 180
Последнее редактирование:
Мне приходится использовать внешний аттенюатор -20dB, чтобы согласовать его с линейными входами звуковых карт.
-просто ваша карта имеет малый запас по д.д по входу , да и линейного входа там скорее всего нет а это тот же микрофонный
с делителем на входе, а так у вас стандартный выход для +-15в( даже меньше так как стабилитроны ограничивают +-10.2в) ,
вместо 100к которые между 6 и 7 ногой поставьте подстроечник и подберите точно уровень чтобы под 0dbfs все писалось без
всяких падов , потом вместо него запаяете обычный резистор примерно равный, да и 4560 замените , на ne5532 , mc33078,
njm4580 , lm4562 , lme49720, lme49860 эти все есть в корпусе dip8
 
Верно, настоящего линейного входа нет в моих картах, там делители на базе микр. входов..
Тем не менее, эти беллари (у меня их 2) выдают гораздо больший уровень, чем мои другие предусилители.
Я ориентируюсь по их (беллари) индикаторам, но не получается правильно.

Да, с подстроечником будет точнее.
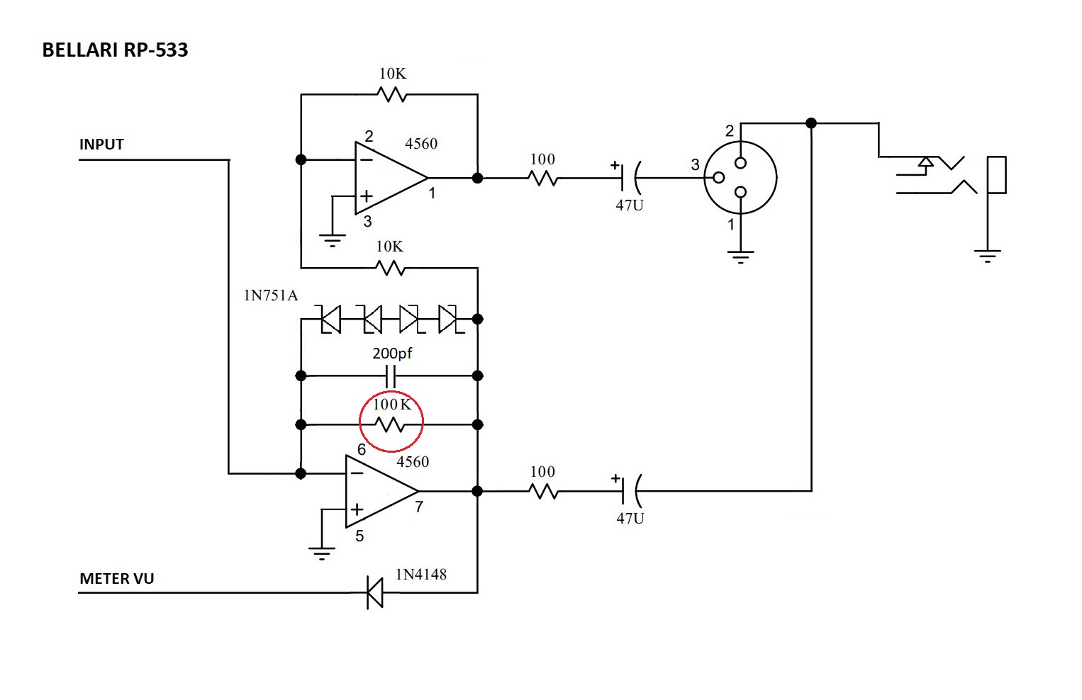
Так-же, если изменю подключение стабилитронов (как на рисунке выше), это будет нормально, или оставить их как есть, в обратной связи операционника ?
 
-- Неверно всё. :)
Подстроечник - зачем? Что, в карте нет регулятора уровня?
Схемы 533 и 583 - разные.
У 533 нижний ОУ стоит в инверсном включении. Стабилитроны там нафиг не нужны вообще.
Их поставили по неграмотности или спьяну.
224452

У 583 нижний ОУ стоит в прямом включении. Вот там - стабилитроны вполне имеют смысл,
защищая прямой вход ОУ от чрезмерно высоких сигналов.
224453
 
А про верхний резистор (10к) у "-" сигнала подзабыли? для симметрии также нужно уменьшить. В этнное число раз. Если конечно забираете небалансный сигнал то не страшно, но все ж лучше сразу запаять. Ну или после того как с уровнем основного определитесь.
 
Подстроечник - зачем? Что, в карте нет регулятора уровня?
-так смысл выставить заранее номинальный уровень выхода , с минимальным усилением карты без всяких pad, любое лишнее усиление регулятором карты отличное от минимума это зло , по уму вообще надо включатся сразу на вход ацп , минуя все входное ненужное вовно
в карте но это не все могут сделать сами , а карт с инсертами не так много и вряд ли счастливый обладатель беллари ее имеет
Их поставили по неграмотности или спьяну.
-ну можно и не ставить , но т.к там питание лампы под+150в то см п.12
 
Последнее редактирование:
-- digilab2, да пофиг какое там питание. В 533 стабилитроны никого и ни от чего не защищают.

>смысл выставить заранее номинальный уровень выхода

-- Нет такого смысла. Чуть тише или чуть громче спел - и всё, привет всем фиксированным нстройкам....
 
-ну так как цельной схемы не было представлено , то спорить не буду , но помнится по приборам Юрваныча, скачок
вольтажа там при включении через конденсатор с анода был приличный а защитных диодов насколько я знаю в njm4560 внутрях не предусмотрено в отличие от например ne5532, хотя в общем целиковой схемы было не представлено т.е о нужности этих стабилитронов можно только гадать
-у беллари есть свой входной уровень , нет никакого смысла добавлять срач с карты , т.е gain на карте надо ставить в минимум
и регулировать все беллари, еще лучше как выше уже писал вообще преамп карты изьять за ненужностью тем паче как правило там
верзо болотное на njm2122 ( сейчас самое популярное входное в этих " в одном стакане") подав сигнал непосредственно на буфер перед ацп
( например с помощью пары проводков)
 
Последнее редактирование:
  • Like
Реакции: Long
о нужности этих стабилитронов можно только гадать

-- Не нужно. :) Они ограничивают только выходной сигнал с ОУ, что никому нафиг не нужно,
да и звук могут подпортить

njm2122 ( сейчас самое популярное входное в этих " в одном стакане")

-- Ужаснах.............
 
В инструкции написано - в режиме "без компрессора и эксайтера" выставить значение OUTPUT LEVEL на 0dB по шкале на приборе.
Затем настроить GAIN по индикатору в р-не 0dB - это необходимо для правильной работы компрессора.
При этом вых. уровень прибора у меня получается знач. выше и мне приходится использовать внешний PAD 20-30dB.

Я протормозил.., если я уменьшу "выхлоп" на операционнике, то нарушится калибровка прибора.
Сделал упрощённую схему для образца..

Стабилитроны в данном включении мне совершенно непонятны, и да., возможно звук могут подпортить..
Но для чего-то на заводе их поставили, ведь это вряд-ли удешевляет прибор..
Я их уже сломал, затем обратно вернул, но теперь опять их сломать захотелось:Dle37:.. ну или зашунтировать ими вход операционника..
 

Вложения

  • BELLARI RP-533 ALL STAGE.jpg
    BELLARI RP-533 ALL STAGE.jpg
    208,8 KB · Просмотры: 186
Последнее редактирование:
Но для чего-то на заводе их поставили, ведь это вряд-ли удешевляет прибор..
-я уже писал для защиты на всякий пожарный , а так да на пиках это все будет работать как жесткий клиппер, впрочем разница невелика т.к у 4560 все одно выход при +15в питании не более +-12в ,там емкость 200пф надо заменить на 10пф если не меньше это точно а не стабилитроны, тем более что питание ламп не 150в как я предполагал а 240в, тем паче еще и какой то перекл есть с выхода одной лампы на другую то бишь некие переходные процессы
-да с этого оу идет выход на индикацию и естественно все изменится
-так у вас там output level есть им и регулируйте
-а что схема эксайтера это просто лампа? да и компрессор так тоже не будет работать как нарисовано
В инструкции написано - в режиме "без компрессора и эксайтера" выставить значение OUTPUT LEVEL на 0dB по шкале на приборе.
Затем настроить GAIN по индикатору в р-не 0dB - это необходимо для правильной работы компрессора.
-обалдеть просто можно, особенно от стрелочных индикаторов 3 класса точности, а на вход при этом надо синус подавать? или просто
мычать на 0db
 
Последнее редактирование:
>Вложения

-- Если схема подлинная - то просто идиотизм. От одной лампа хоть 100 кОм есть, зато от другой - ничего.

для чего-то на заводе их поставили

-- Не заморачивайтесь. У вас просто недостаточно опыта, а то б вы не удивлялись так сильно тамошним идиотизмам.
Был в своё время динамический эквалайзер (ценой в несколько тыщ долларов!). Так вот, там из аппарата можно
удалить добрых десятка два (!) ОУ, и на работе аппарата это никак бы не сказалось.
Про "компрессор" от BSS уж и говорить не буду, хоть там и не просто идиотизм, а откровенный "друг чекиста".
Это почему-то широко распостранённое мнение - мол, ТАМ всё "ака", а здесь - всё "бяка". ЗАБЛУЖДЕНИЕ!
Глупостей ТАМ - просто навалом. Как и в вашем 533-м.
 
От одной лампа хоть 100 кОм есть, зато от другой - ничего.
Эта схема в "общих чертах"..
В частности предусилитель, компрессор и индикаторную часть решил сократить в виде пунктира.
Оставил только выходные каскады, поэтому там "ненужные" элементы схемы просто "висят в воздухе".

или просто
мычать на 0db

-:Dle67:!!!
Это просто условно-усреднённые настройки, которые рекомендует изготовитель для оптимальной работы их прибора.


-так у вас там output level есть им и регулируйте

В принципе можно уменьшить уровень ручкой output level, но тогда индикатор практически не работает.
Это конечно неважно, но в таком режиме "меньше срача" :Dle88: ..
А при рекомендуемых настройках в 0dB, у меня всё ещё остаётся +20dB для компенсации компрессора.
Но при этом есть шанс получить "больше грязи":Dle46:..

:Dle70:
-- Дауш.. 200 пФ на 100 кОм - это просто ШЕДЕВР! :Dle67: :rolleyes:

-ну да такой шумодав постоянный

Ну вот..., я выпаял этот конденсатор (надпись была затёрта), оказался не 200 а 20 пф..
Всё остальное вроде совпадает.
Это нормальное значение конденсатора ?
 

Вложения

  • BELLARI RP-533 ALL STAGE.jpg
    BELLARI RP-533 ALL STAGE.jpg
    215,5 KB · Просмотры: 185
Последнее редактирование:

Сейчас просматривают