Мелкие вопросы по ремонту, поиску схем и т.п. (2 онлайн)

  • Автор темы Автор темы Tuvalu
  • Дата начала Дата начала
-- А ещё это может быть индуктивность (дроссель) или конденсатор.



-- Маловероятно, что так стоит обрывной. Хотя по маркировке на него больше всего похоже.
Только тогда оно должно меряться как 0,33 Ом.
сорри, схемы нет, вообще это плата питания плазмо-тв старенького.. выходит из дежурного и начинает реле включения щёлкать с периодичностью секунды 3-4.
про 0.33 Ом - возможно и так, поточнее померил - короткозамкнутые щупы дают 0.3 Ома общее 0.7
 
@Long, синие тоже есть, фото выше, расколупанный)))
@SergM/S, скорее это резистор он цел, копать далее.)))
 
Последнее редактирование:
Кстати - такое же обсуждается:
Похоже на оно, оттуда..
Особенно по примеру Panasonica -> цифра, цифра, множитель, допуск, и что-то еще, получается 0,33, во всяком случае по таблице 5ти полосковой третья полоска не получается, отсюда логично считать только по 4рем.
красные можно с оранжевыми, в остальном совпадает
 
@SergM/S, да, это предохранительный (разрывной) резистор, как в общем уже и упомянули в версиях :)
судя по фото, он на 0,33 ома и мелкий (около 0,5вт), а то, что у вас 0,7 - да, это прибавляют щупы+сам мультик.
 
  • Like
Реакции: SergM/S и Long
Товарищи как думаете имеет ли смысл купить в студию несколько таких-дабы подвесить на сигнальные провода(от наводок)?
Ферритовый фильтр
060db6005ef5d61cce3e1b3f871b4fc6.jpg
 
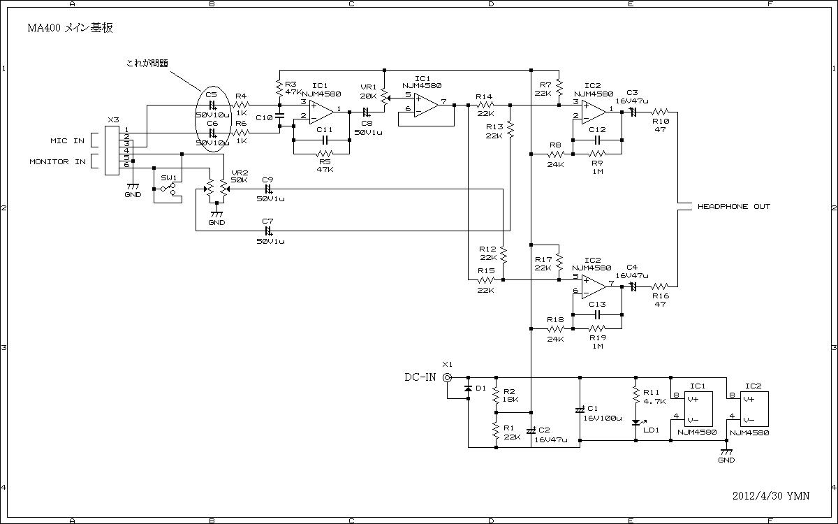
Добрый день. Есть у кого-нибудь схема на Behringer MA 400?
Пользуюсь им только в качестве регулятора громкости на микрофонной стойке, очень удобно. Но из-за собственного усилителя наушников в аудиокарте, звук получается либо тихий, либо хрипящий. Хочу сделать из MA400 не только MicThru, но и HeadphonesThru, чтоб сигнал не усиливался, а просто регулировался фэйдером в меньшую сторону, но с сохранением примеси микрофонного сигнала.
И, простите за дурацкий вопрос, если просто вместо кондеров кинуть перемычки, не получится ли то, что я хочу?
 
чтоб сигнал не усиливался, а просто регулировался фэйдером в меньшую сторону, но с сохранением примеси микрофонного сигнала.
Это увы принципиально невозможно без применения усилительных каскадов (на ОУ).
И там не "мик тру", а тоже прилично усиленный, иначе его будет не слышно в наушниках...

Чтобы не было хрипящего звука, обеспечьте адекватный по уровню сигнала посыл на МА-400,
усилитель этот конечно такой себе, но за неимением другого может быть вполне рабочим решением (правда, емнип, высокоомные уши он не очень раскочегаривает - питание ОУ низкое, 12В однополярное).
Вместо конденсаторов перемычки кидать нужно осознанно ) во-первых, конденсаторы защищают от проникновения постоянки между приборами (а в MA-400 однополярное питание, и половина его напряжения окажется на входных и выходных разъёмах),
во-вторых, простое удаление конденсаторов практически никак не повлияет на работу схемы и на наличие искажений.
Что у вас за карта и какие наушники?
 
Последнее редактирование:
Что у вас за карта и какие наушники?

Карта M Audio Air, уши Axelvox на 32 Ома


Так в том то и дело, что адекватный уровень громкости с усилителем достигается только при выкрученной почти на максимум выходной громкости карты, но уже с хрипами. При этом без усилителя, напрямую из карты, наушники просто орут.
 
Это увы принципиально невозможно без применения усилительных каскадов (на ОУ).

Сам я разбираюсь на уровне "припаять отваливший провод" или "починить маме люстру". Есть человек, который занимается ремонтом электроники, но он к аудио отношения не имеет, больше по смартфонам. Была бы схема и понимание, что нужно сделать - отнес бы ему.
 
-да схему сочиняли большие оригиналы , где-то как то даже светилы , особенно порадовало моно на входе монитор,сумматор
по +входам , 1мом резисторы в цепи оос 4580 ну и классная средняя точка, ну еще можно заметить что половина компонентов
просто не нужны
 
  • Like
Реакции: Long
Карта M Audio Air, уши Axelvox на 32 Ома

Исходя ваших слов, это даже не усилитель, а ослабитель получается )) тем более работая на нагрузку в 32 ома (которую потянет любой смартфон или встроенная карта в комп).
Здесь имхо либо в топку, либо переделка (если заняться с умом, там не сильно большой кровью обойдётся):
сделать двухполярное питание, чтобы нормально запитать ОУ без этого дурацкого dc оффсета средней точки, привести схему хотя бы немного в порядок и нормально обвязать ОУ.
К слову говоря, если нужна просто коробочка с регулятором громкости для наушников исполнителя, и чтобы было просто, дёшево и сердито, можно напрямую подключить ваши уши к карте через сдвоенный низкоомный потенциометр (на 200-250ом например), который желательно конечно подобрать по минимуму расхождения сопротивлений двух половинок при разных углах поворота, иначе может быть разбаланс в ушах.

1мом резисторы в цепи оос 4580
это просто выходной каскад у них довершает микрофонное предусиление :D
 
Исходя ваших слов, это даже не усилитель, а ослабитель получается ))
Так и получается)

К слову говоря, если нужна просто коробочка с регулятором громкости для наушников исполнителя, и чтобы было просто, дёшево и сердито,
Нужна такая коробочка, только ещё со сквозным микрофонным входом.

Была мысль цепь микрофона взять через беринджер, а наушники подмешивать отдельно. Просто выход на наушники усилителя в один вход самоделки, звук с карты в другой и все это на выход для наушников через переменный резистор.
Если просто спаять все это проводами что-то получится? Или нужны какие-то фильтры/защиты/сопротивления?
 
Даже в такой странной схеме, не очень понятно, почему у неё проблемы с ушами 32 Ома. Все должно быть нормально, операционник мощный, питания достаточно. Что-то не то с подключением или настройкой гейна имхо )
 
операционник мощный, питания достаточно
-4580 это обычный оу широкого применения ток у него 40ма по моему максимум,для 32 ом один не в паралель явно недостаточно
впрочем дело не в этом сама схема странная с моей точки зрения конечно
это просто выходной каскад у них довершает микрофонное предусиление
-это хрен с ним с такими номиналами у 4580 там смещение по выходу будет под 100мв , впрочем на выходе все равно кондюки стоят
так что на это наплевать
Я вообще сомневаюсь, есть ли у бехра хоть один инженер.
-ну кто-то ведь это нарисовал значит какой то есть
Нужна такая коробочка, только ещё со сквозным микрофонным входом.
-а вот тут не понял что значит сквозной микрофонный вход? по простому насколько я понял вам нужен просто мелкомикшер
с нормальным питанием либо нечто вроде ушнюка с двумя входами
Исходя ваших слов, это даже не усилитель, а ослабитель получается
-да какой там ослабитель там со входа монитор к.у((1м/24k)+1)/2 т.е порядка 25 а для ушей нужно к.у =5...7 это уже ор сплошной
скорее всего что-то просто вылетело
 
Последнее редактирование:
-а вот тут не понял что значит сквозной микрофонный вход?

Ну, Mic Thru так называемый
Т.е. мне нужно, чтобы сигнал микрофона "раздваивался" - один шел на аудиокарту на запись, без изменений, а уровень того, что я слышу при записи в наушниках я мог регулировать. Это как раз отлично реализовано в МА400, а вот с наушниками беда.

При чем, когда музыка хрипит, микрофонная примесь остаётся чистой.
 
нужен просто мелкомикшер
с нормальным питанием либо нечто вроде ушнюка с двумя входами

Мелкомикшер вариант, но самый дешёвый с Мик тру - арт маймонитор за 7000 (честно, жалко, если можно заколхозить), и продавцы не гарантируют, что не будет той же проблемы.
Ушной мониторинг - возможно, советовали, но там тоже микрофон только на вход, значит сигнал раздваивать нужно микшером, значит опять траты из-за казалось бы элементарной проблемы) Я вообще удивлен, что настолько удобный контроллер никто не производит. Как беринджер, но с усилием только микрофона, мне кажется для дом. студий были бы нарасхват
 
Т.е. мне нужно, чтобы сигнал микрофона "раздваивался" - один шел на аудиокарту на запись, без изменений, а уровень того, что я слышу при записи в наушниках я мог регулировать
-в общем случае микрофоны по простому не "раздваиваются"это приводит либо к ухудшению с/ш либо к коллизиям с фантомным питанием
для этого есть специальное устройство сплиттер , но это явно не то что вам нужно, насколько я понял вам нужно просто петь под
минусовку с компа ( грубо говоря) и слышать это все вместе в ушах
Я вообще удивлен, что настолько удобный контроллер никто не производит. Как беринджер, но с усилием только микрофона, мне кажется для дом. студий были бы нарасхват
-нахрен никому не нужно т.к в нормальных звуковых картах это все есть сразу
 
Последнее редактирование:
  • Like
Реакции: Long
с усилием только микрофона, мне кажется для дом. студий были бы нарасхват

-- Для студий есть наш Stereo Channel - http://long.ru/stch/ и Voice Master - http://long.ru/vm/
в которых это уже установлено изначально.
А просто "раздваивать микрофон" - невозможно.
Некогда убитый (кажись, бехром) Klark Teknik сваял эдакое чучело: Square One Splitter.
Которое вскоре вместе с другими "шедеврами" сего "бренда" приказало долго жить.
Как и сам "бренд", и его сайт... :Dle26:
 
А просто "раздваивать микрофон" - невозможно.
-для многих здесь это элементарно (как говорил т. Шерлок Холмс), достаточно сварганить "штаны"
Как и сам "бренд", и его сайт...
-так их вроде гр. Бехринжер прикупил, они теперь шлепают по дешевке клоны 1073 , 1176 и чего то еще подобного только уже
конечно не в GB а в ооо "священные заветы Мао" в синзян-уйгурской ао( интересно а инженеры КТ тоже туда поехали)
 
Последнее редактирование:
Объясните, пожалуйста: разделение микрофона я возьму из беринджера - могу я дальше смешать его с минусовкой путем спайки выхода на наушники беринджера (где будет только звук с микро) с выходом на наушники из карты (где только инструментал)? Ну, понятно, +переменный резюк в качестве регулятора громкости наушников. Что-то то ещё нужно вешать между сигналами, сопротивления, кондеры, диоды?

Система нужна только для записи, соответственно чистейшего звука в наушниках не требуется
 
достаточно сварганить "штаны"

-- Гы... Кларк уже сваял - его судьбу уже, тоже описал... :(

Neotoneya, НЕЛЬЗЯ просто присоединять один микрофон параллельно на несколько входов.
Если конечно хоть немного интересует качество звука и речь не идёт об озвучке трамвая.
путем спайки выхода на наушники беринджера с выходом на наушники из карты
Выходы - также нельзя соединять параллельно. Как минимум - будет срач, как максимум - спалите их.
 
-непонятно зачем вам вообще бехр , у вас в карте есть прямой мониторинг ( крутилово с надписью usb/direct), другое дело
как и вся современное от м-аудио эта карта кака на 20 летней давности конвертерах ( по моему уже и снятых с производства),
вообще непонятно кто продукцию этой конторы покупает до сих пор да еще и по такой цене ( глянул в магазине) , я бы
даже за бесплвтно не взял
-правда может конечно я просто не понял чего вы хотите
 
Последнее редактирование:

Сейчас просматривают