В помощь Самоделкину. "Нерадивый" конденсаторный микрофон зазвучит лучше! (8 онлайн)

-ну вообще то ваша схема тоже с оос , резистор в цепи истока это оос по току то же самое резитор в цепи выходного ок
-общая оос не приводит ни к каким крякозябрам ( если только у крякостроев) , есть ггц оу с достаточно большим разомкнутым усилением
да и все высококачественные уси тоже с оос причем с достаточно глубокой и всякие безоосные типа миллении даже рядом не лежат

-синфазная помеха это не шум
-школьнику понятно что 47+8=55
-т.е вы упорото считаете что синфаная помеха в систеие миккрофон кабель преамп подается в фантом , не спорю у некоторых
там действительно есть пульсация и насос особенно где примитивные dc-dc пользуются, но вообще то она наводится на кабель

С Праздником! С Днём Великой Победы! Мира, здоровья, успехов в делах!
------------------------------------------------
Ну вообще-то я писал, что данная схема без ОООС (Общей ООС). Местная ООС "сквозняком" через переход оного же транзистора - это никак не Общая ООС. Слово --- "тоже" --- здесь не подходит.
----------------
Не приводит ни к каким "крякозябрам"? Да они в ОООСной схеме присутствуют автоматически.
"""Усилители с (общей) ООС при определённых условиях могут самовозбуждаться, т.е. генерировать электрические колебания. При этом ООС превращается в ПОС. Это происходит обычно за пределами рабочего диапазона частот из-за фазовых сдвигов в усилителе и в цепи обратной связи."""
Рассматриваемая схема в этом плане - воплощение самогО Спокойствия.
----------------
"общая оос не приводит ни к каким крякозябрам (если только у крякостроев)"?
Вот "крякострои" и обрадуются, когда не надо будет выёживаться в получении хорошего результата, да ещё за три копейки.
----------------
"-синфазная помеха это не шум"?
Т.е. синфазный сигнал присутствующий в линии (известной амплитуды и частоты) не позволит нам измерить коэффициент ослабления синфазного сигнала в линии в диапазоне рабочих частот?
Или синфазный сигнал в линии возникающий от ВНЕШНИХ электромагнитных наводок имеет иную природу? :)
 
версия о какой то компенсации нелинейности выходного ок квадратичным полевиком
у меня вызывает сомнения

Пусть не вызывает, пока хотя бы в теории. Соберёте схему - убедитесь, что здесь нет ничего особенного. Транзисторы разной проводимости и от такого подарка отказываться нельзя! :)
---------------------------------------------------------------------------------------------------------------------------
Первый рис. - искажения на истоке и выходе на нагрузке 2 кОм.
Второй рис. - искажения на истоке и выходе на нагрузке 1.5 кОм БЕЗ КОМПЕНСАЦИИ.
Третий рис. - компенсация искажений выходного каскада за счёт "обратной нелинейности" входного каскада путём смещения рабочей точки, R8 теперь не 480 кОм, а 370 кОм.
Искажения на истоке УВЕЛИЧИЛИСЬ компенсируя искажения выходного каскада.
Четвёртый рис. развеет Ваши сомнения окончательно - ОТДЕЛЬНО на базу выходного транзистора подан тот же сигнал но без искажений (с сохранением напряжения смещения на его базе).
0.013% "МИНУС" 0.013 = ? :)

компенс1.png


компенс2.png


компенс3.png


компенс4.png
 
Павлунчик, ваши эксперименты не совсем корректны. При подаче сигнала на базу вы не учитываете вых. сопротивление истокового повторителя (r_out) - оно не нулевое. А у генератора оно = 0.
После того, как вы сымитируете этo r_out ("измерьте" его в симуляторе, "оключив" эм. повторитель), посмотрите искажения прямо на базе и, естественно, на эмиттере. На эмиттере должно быть меньше.
 
Последнее редактирование:
Ну вообще-то я писал, что данная схема без ОООС (Общей ООС).
т.е для вас обратная связь есть двух типов? по теории она как бы одна
-усилители мощности или оу никогда не делали попробуйте из п182 ничего не понял там нет никаких цифр
 
Не приводит ни к каким "крякозябрам"? Да они в ОООСной схеме присутствуют автоматически.
-нет не присутствуют
"""Усилители с (общей) ООС при определённых условиях могут самовозбуждаться, т.е. генерировать электрические колебания. При этом ООС превращается в ПОС. Это происходит обычно за пределами рабочего диапазона частот из-за фазовых сдвигов в усилителе и в цепи обратной связи."""
-ну если ключники делают то могут и самовозбудится не спорю , так оно и без оос все неплохо иногда самовозбуждается
например неграмотно сделанный источник тока на транзисторе
 
т.е для вас обратная связь есть двух типов? по теории она как бы одна
-усилители мощности или оу никогда не делали попробуйте из п182 ничего не понял там нет никаких цифр

Как же...
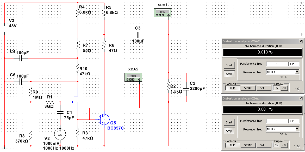
Третья картинка - :
На базе выходного транзистора КНИ 0.013%, а на выходе - 0.001%.
 
Павлунчик, ваши эксперименты не совсем корректны. При подаче сигнала на базу вы не учитываете вых. сопротивление истокового повторителя (r_out) - оно не нулевое. А у генератора оно = 0.

Не совсем корректны?
Не совсем :)
Учесть выходное сопротивление истокового повторителя?
Никогда.
В схеме оно уже учтено. Общий (с истоковым повторителем) результат - 0,013% на базе .
Уберите нелинейность на базе (в данном случае эти самые 0.013%) оставляя лишь режим по постоянному току - получите реальные искажения выходного каскада - 0,013%.
 
Павлунчик, ваши эксперименты не совсем корректны. При подаче сигнала на базу вы не учитываете вых. сопротивление истокового повторителя (r_out) - оно не нулевое. А у генератора оно = 0.
После того, как вы сымитируете этo r_out ("измерьте" его в симуляторе, "оключив" эм. повторитель), посмотрите искажения прямо на базе и, естественно, на эмиттере. На эмиттере должно быть меньше.

Пример - :
Первый рис. - искажения на базе и выходе схемы. Режим скорректирован для получения минимальных искажений на истоке.
Второй рис. - искажения на базе и выходе без учёта, как Вы говорите, выходного сопротивления истокового повторителя.
Не учли. И правильно сделали. Нулевое выходное сопротивление генератора никак не повлияло на результат - и в том, и в другом случае мы наблюдаем те же самые СОБСТВЕННЫЕ искажения выходного каскада.

прим1.png


прим2.png
 
т.е для вас обратная связь есть двух типов? по теории она как бы одна

Я лишь сказал, что в данной схеме Она не Общая. Называть Общую ООС и Местную ООС словом "тоже" - нельзя.
ОС в биологии, ОС в физике - тоже "ОС". "Как бы одна" :)
 
Павлунчик, вижу вы тоже смещение организовали с делителя в истоке. Осталось только 3ГОм резистор без ущерба в качестве заменить на 1 ГОм (можно даже и меньше)
 
Павлунчик, вижу вы тоже смещение организовали с делителя в истоке. Осталось только 3ГОм резистор без ущерба в качестве заменить на 1 ГОм (можно даже и меньше)

C 1 ГОм шум на выходе чуть больше (но не особо критично). С 200 МОм уже особо критично, хотя петь с близкого расстояния приятнее. Тут по вкусу...
С делителем, думаю, надо быть осмотрительнее. Я его применил тут пока только для примера.
КНИ при снижении питающего напряжения до 36V с делителем в истоке -

делитель в истоке.png


С внешним делителем (как в схеме) -

отдельный делитель.png


Стабилизация питающего напряжения конечно решает проблему. Так же на практике может быть "выявлен режим" при котором нестабильность питающего напряжения (при делителе в истоке) не будет вызывать такого лавинообразного увеличения КНИ.
Опробуйте свои варианты. Возможно не всё так плохо, как кажется на первый взгляд.
 
THD1.jpg У меня собрано вот так. R3 символизирует преобразователь напряжения поляризации.
 
  • Like
Реакции: Павлунчик
Есть один неприятный момент. Т.к. потребление по плечам фантома сильно разное, то при включении такого микрофона в пред с трансформаторным входом (читай: во все ламповые преампы и полупроводниковые топ-уровня) он перестанет работать - его просто перекосит. По трансфоматору потечёт постоянный ток из-за разности напряжений на фантомных R 6,8 кОм.

В общем, микрофону с такой схемой требуется свой отдельный блок питания - как в ламповых миках. А на выходе должны стоять разделительные конденсаторы.
 
Последнее редактирование:
  • Like
Реакции: Long
Есть один неприятный момент. Т.к. потребление по плечам фантома сильно разное, то при включении такого микрофона в пред с трансформаторным входом (читай: во все ламповые преампы и п/п топ-уровня) он перестанет работать - его просто перекосит. По трансфоматору потечёт постоянный ток из-за разности напряжений на фантомных R 6,8 кОм.

Естественно. Постоянный потенциал в линии здесь не будет сбалансирован. И хотя это никак не отражается на качестве работы схемы (с широко распространёнными звуковыми картами) но ЗАПРЕЩАЕТ Её применение с трансформаторным фантомом.
У меня большая коллекция замечательных, отработанных схем подобного назначения (с "полным балансом" в том числе)
но звучание ЭТОЙ заслуживает, воистину, особого внимания. Не дай бог пропускать Её фантастическое звучание через трансформаторную мясорубку.
 
Естественно. Постоянный потенциал в линии здесь не будет сбалансирован. И хотя это никак не отражается на качестве работы схемы (с широко распространёнными звуковыми картами) но ЗАПРЕЩАЕТ Её применение с трансформаторным фантомом.
Естественно? Тогда почемы вы сразу об этом не написали? Представляете, кто-то потратил кучу усилий, чтобы достать этот раритетный 2SK30, разработал /вытравил плату, собрал вашу схему, воткнул мик в какой-нибудь свой Нив /Миллению /Тьюб-Тек, а тут такой облом.

Не дай бог пропускать Её фантастическое звучание через трансформаторную мясорубку.
Ну, если преампы в широко распространённых звуковых картах качественней преампов топ-уровня, тогда да, согласен.
 
Последнее редактирование:
  • Like
Реакции: Sonic
Естественно? Тогда почему вы сразу об этом не написали?

О чём? :)
О том, что в самом вначале темы, на схеме, Чёрным По Белому, обозначена цепь бестрансформаторного фантома?
----------------------------------------------------
Вы дописали выше - :
"""В общем, микрофону с такой схемой требуется свой отдельный блок питания - как в ламповых миках. А на выходе должны стоять разделительные конденсаторы"""".
Но я бы не не советовал делать даже так. Мылить такую звукопередачу негоже.
 
О том, что в самом вначале темы, на схеме, Чёрным По Белому, обозначена цепь бестрансформаторного фантома?
Неужели показ на симуляторной схеме одного из нескольких СТАНДАРТНЫХ вариантов организации фантома автоматически означает, что схема неработоспособна с остальными? Ну, не знаю, не знаю. Учитывая вашу словоохотливость, можно же было прямо указать на эту особенность? Всего одно коротенькое предложение - "Внимание, схема неработоспособна с трансформаторным предом".
Могу ошибаться, но мне кажется, что вы только сейчас об этом узнали и вам почему-то некомфортно от этого.
 

Вложения

  • Phantom.png
    Phantom.png
    97 KB · Просмотры: 319
Последнее редактирование:
Неужели, показ на симуляторной схеме одного из нескольких СТАНДАРТНЫХ вариантов организации фантома автоматически означает, что схема неработоспособна с остальными? Ну, не знаю. Учитывая вашу словоохотливость, можно же было прямо указать на эту особенность? Всего одно коротенькое предложение - "Внимание, схема неработоспособна с трансформаторным предом".
Могу ошибаться, но мне кажется, что вы только сейчас об этом узнали и вам почему-то некомфортно от этого.

Вы хотите чтобы я написал - :
------- "Внимание! Данная схема не гарантирует свою работоспособность при изменении схемы!"-------?
Открою следующую подобную тему - так и напишу у неё прямо на лбу :) Видимо без этого никак... :)
 
Посмотреть вложение 180863 У меня собрано вот так. R3 символизирует преобразователь напряжения поляризации.

Я уже ни один час разбираюсь с Вашим вариантом.
Замечательное решение.
Выходное сопротивление аж 0,59 Ом! (корректируйте R7 соответственно).
У повторителей здесь независимая и высокая линейность.
Ток базы уменьшился в 40 раз, что заметно "разгрузило" исток (+ R в истоке увеличилось).
Темп роста искажений (при понижении питающего напряжения) немного больший, чем у "базовой" схемы но уже незначительный.
Вопрос по температуре думаю закрыт.
По шуму открыт (надо собрать, сравнить).
Теперь даже 700!! Ом в нагрузке не проблема! Работа с длиннющей линией!
Рад, что "структура" позволяет так эффективно маневрировать.
Замечательно!
 
Последнее редактирование:
Посмотреть вложение 180863 У меня собрано вот так. R3 символизирует преобразователь напряжения поляризации.

Думаю важно...
Какая отсечка у Вашего реального 2sk30A (Y)?
И каковы реальные значения постоянных сопротивлений делителя в истоке, в реальной настроенной схеме?
Возможно некоторые пожелают повторить Вашу схему "вслепую".
В моём эмуляторе, в моей выложенной вначале схеме - "2sk30ATM" показывает -
кни.png


Хотя в реальной схеме, с теми же номиналами сопротивлений + (2sk30A (Y) отс. 0,5V) - КНИ пренебрежимо мал.
 
Сейчас измерил китайским тестером транзисторов оставшиеся 7 из 10 транзисторов. Получается разброс Vg от 0.94 до 1 В. Id при этом 1,4-1.5 мА. Сопротивления в делителе у меня получились 3,43 и 42,57 (22 Ком потенциометр и 24 постоянный. Отвод потенциометра на 1 ГОм резистор. Значения сопротивлений расчетное по измеренным напряжениям). 1 ГОм резистор в таком включении ведёт себя по переменке примерно как 6 ГОм - соответственно может быть уменьшен в 2-5 раз.
 
Сейчас измерил китайским тестером транзисторов оставшиеся 7 из 10 транзисторов. Получается разброс Vg от 0.94 до 1 В. Id при этом 1,4-1.5 мА. Сопротивления в делителе у меня получились 3,43 и 42,57 (22 Ком потенциометр и 24 постоянный. Отвод потенциометра на 1 ГОм резистор. Значения сопротивлений расчетное по измеренным напряжениям). 1 ГОм резистор в таком включении ведёт себя по переменке примерно как 6 ГОм - соответственно может быть уменьшен в 2-5 раз.

Ясно! Спасибо!
Значит -
при 2sk30A с отсечкой 0,94...1 В и нач. током 1.4-1,5 мА - делитель в истоке 3,43 кОм+42,57 кОм.
Было бы интересно опробовать в Вашей схеме те 2sk30A (Y) с отс. 0,5V которые нередко стоят в дешёвых китайских миках.
С таким делителем "микрофонный" вариант 2sk30A (Y) может не подойти.
К примеру наш собеседник kaznach использовал , как и я - "микрофонный" транзистор, что в большей мере гарантирует результат при повторении моего варианта "вслепую".
Видимо мне придётся собрать Ваш вариант и уточнить номиналы сопротивлений делителя на "микрофонном" 2sk30A (Y).
 
Но я бы не не советовал делать даже так. Мылить такую звукопередачу негоже.
т.е на входе преампа у вас емкости которые 100мкф ( неполярные) не мылят, мюндорф аудио полипропилен что-ли
 
т.е на входе преампа у вас емкости которые 100мкф ( неполярные) не мылят, мюндорф аудио полипропилен что-ли

В трансформаторе две беды - первичная и вторичная обмотки. Неискажённая амплитуда на НЧ, как правило, заметно отстаёт относительно СЧ + верхняя граничная частота катастрофически отстаёт от конденсатора. О требованиях к согласованию уж молчу.
Здесь же во всей сигнальной цепи после капсюля всего лишь --- ОДИН --- конденсатор (да и тот в звуковой карте) - радостная плата за бестрансформаторный фантом.
 
Видимо мне придётся собрать Ваш вариант и уточнить номиналы сопротивлений делителя на "микрофонном" 2sk30A (Y).
Без подстроечника вряд ли получится обойтись. Настройка довольно "острая".
Не удержался прикрутил к монтажной коробочке, в которой собрал схему, микрофонную башку от китайского Альктрона и преобразователь поляризационного напряжения. Сделал пробную запись. Первое впечатление - надо рисовать печатку и встраивать в корпус.
 
Последнее редактирование:
Без подстроечника вряд ли получится обойтись. Настройка довольно "острая".
Не удержался прикрутил к монтажной коробочке, в которой собрал схему, микрофонную башку от китайского Альктрона и преобразователь поляризационного напряжения. Сделал пробную запись. Первое впечатление - надо рисовать печатку и встраивать в корпус.

Ещё-бы... Схема без Общей ООС, с избыточным быстродействием, чрезмерной неискажённой динамикой, с током покоя выходного повторителя аж 5 мА,. Тандем Шиклаи в повторителе так вообще отбойный молоток. Полный атас :)
Вот-вот - "острая". Не лучше ли будет вернуть внешний делитель? Чтоб следил за напряжением питания удерживая низкий КНИ более эффективно? Хотя... тут тоже по желанию. Разброс напряжений по фантому в карточках небольшой.
 
Настройка довольно "острая"

Я сейчас проверил в эмуляторе работу "микрофонного" 2sk30A (Y) (реальную работу которого неплохо отражает в эмуляторе BF256B) в вашей схеме но с внешним делителем 1МОм/560kOm.
Сопротивление в истоке возросло до 75 кОм. Влияние на рост КНИ при уменьшении напряжения питания до 36V!- рекордно низкое - "плывёт" отсилы на 0.002%. Пока рекорд... буду паять... сравнивать по шумам...
 
Здесь же во всей сигнальной цепи после капсюля всего лишь --- ОДИН --- конденсатор (да и тот в звуковой карте) - радостная плата за бестрансформаторный фантом.
-не встречалось пока микрофонов без кондеров или трансов на выходе как и аппаратуры без оных
-в любой карте пока сигнал до ацп дойдет совсем не один электролит стоит( на входе преампа), один это только у очень дорогих и
то не у всех , да и элетролиты как правило стандартных серий не аудио
-скетч про трансы не понял почти все лучшие крутые мики имеют трансформаторный выход , да и преампов с трансами на входе
полно, про неискаженные амплитуды и верхнюю полосу вообще не вьехал вам 100-200кгц не хватает ?
Ещё-бы... Схема без Общей ООС, с избыточным быстродействием, чрезмерной неискажённой динамикой, с током покоя выходного повторителя аж 5 мА,. Тандем Шиклаи в повторителе так вообще отбойный молоток. Полный атас
а зачем там ток покоя 5ма?чтобы фантом проседал при включении например 10 микрофонов,
-хотя я тоже советовал изначально поставить шиклаи ( большая линейность) есть значительно лучшие варианты повторителя на bjt
и более линейные как впрочем и входного повторителя на jfet
 
Последнее редактирование:
надо рисовать печатку и встраивать в корпус.

Провёл практические испытания с выходным повторителем "тандем Шиклаи" (как у Вас) НО с транзистором 2sk30A (Y) с отсечкой 0,5V который нередко можно встретить в китайских миках. У меня он из китайского микрофона sterling audio st51 (у его родной схемы жуткий звучок, после замены схемы на эту - "земля и небо"...) .
Ух...
Как и ожидалось - мультисимный BF256B в точности эмулирует реальный (живущий в некоторых китайских миках) 2sk30A (Y) с отсечкой 0,5V. По крайней мере по КНИ.
В реальной схеме (после подстройки R10, схема ниже) искажения можно сказать совсем пропали (мультисим тоже их не замечает, хороший знак!). Настройка R10 кстати не такая уж и "острая".
Разницы по шумам практически НЕТ - главное тут не оплошать с резистором R7 (схема ниже. Теперь его номинал 47,6 Ом).
Нагрузка отныне не тревожит - можно работать С ЛЮБОЙ звуковой картой, с подобным фантомом, с кабелем немалой длины абсолютно не тревожась, что КНИ хоть насколько-нибудь возрастёт.
Граничная частота мегагерцы но "ломать - не строить".
Значительное понижение питающего напряжения на КНИ ощутимо не влияет. Повышение питающего напряжения - тем паче.
Номиналы взяты из реальной схемы которую только что тестировал -
Правда реальный уровень сигнала у меня - 573 мВ RMS.
вых  Шиклаи.png


Да Здравствует Коллективный Разум! :)
 
Последнее редактирование:

Сейчас просматривают