Нет конечно .короче вся эта байда с биасом и транзисторами чтобы поляризировать большую емкость с2 (с малым макс. напряжением - экономия) и держать в безопасных пределах?
Да, но не только... Без транзистора Q4, чувствительность ОУ U1B к переменной составляющей относительно положительного входа 2, а с транзистором 0,5.короче вся эта байда с биасом и транзисторами чтобы поляризировать большую емкость с2 (с малым макс. напряжением - экономия) и держать в безопасных пределах?
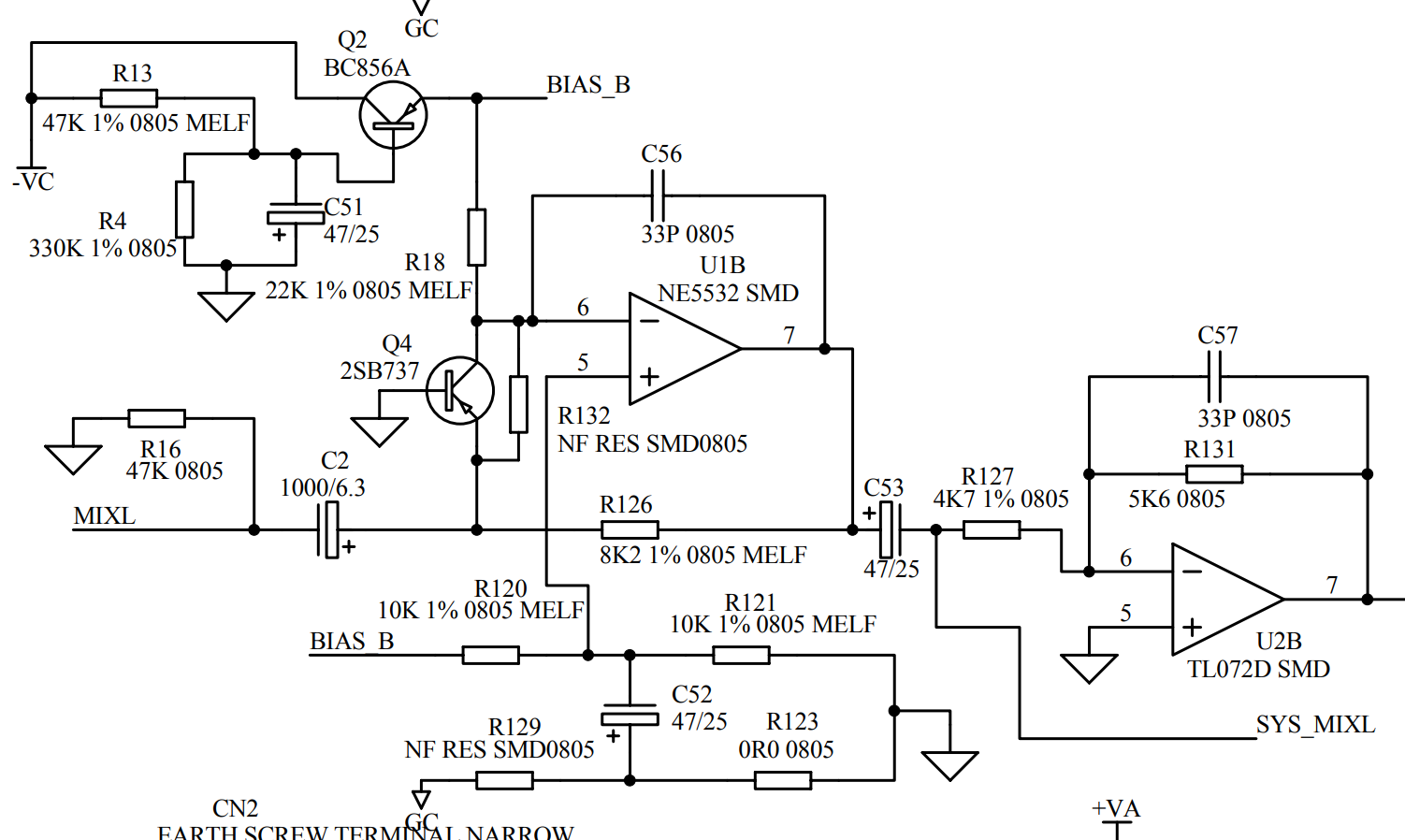
Поскольку входное сопротивление любого суммирующего усилителя , должно стремится к нулю (виртуальная земля) , то логично , было использовано включение транзистора в режиме ---с общей базой . Такой каскад имеет все необходимые преимущества , для данного случая .......
Спачибо братцы! Теперь вижу уже что-то!
типа чтобы "виртуальная земля" была еще ниже сопротивлением чем может сделать ОУ?
так а в чем профит? меньше резисторы и шум и при этом легче нагрузка для ОУ?Да как рас наоборот
Совершенно верно! Это - схема часто применяется в измерительной технике, как прецизионный сумматор.Q4 применён совсем не для улучшения шумовых качеств и не для улучшения перегрузочной способности.
Даже с обычными в этом месте ОУ, вроде 5532, NJM45xx, 2068, шум практически всецело определяется "суммирующими" резисторами на входе - обычно это 10 кОм. Их шум 12 нВ/^Гц, сравните с шумом ОУ - 4,5 нВ.
Здесь дело в желании повысить линейность, т.к. типичный сумматор на ОУ имеет тем менее глубокую ООС, чем больше на его входе резисторов. Например, имеем сумматор на 24 входа - это 24 резистора по 10 кОм на входе ОУ, и он, этот ОУ, "видит" их как 417 Ом. С выхода на вход обычно применяется тоже 10 кОм, т.е. "виртуальный" Кус = 10 кОм/0,417 кОм = 24 раза или 28 дБ. Вот именно на эти 28 дБ и уменьшается глубина ООС, что сильно отражается на линейности (THD, IMD). Q4 сильно повышает Open Loop Gain составного усилителя (Q4 + ОУ), соответственно повышается глубина ООС, а с ней и линейность.
Такой подход я встречал в каком-то старом Саундкрафте, только там был не одиночный транзистор, а дифкаскад.
Совсем нет, с чего бы это сильней?Но за всё нужно платить, по этому, и шумит она сильнее обычной
Постоянный ток, порядка 300 микроампер для данной схемы, протекает через резистор обратной связи ОУ, лаже в режиме "молчания", вызывая дополнительное шумовое напряжение, чего в обычном сумматоре - нет.Совсем нет, с чего бы это сильней?
этот q4 О.Б. усиливает сигнал на инв. входе оу? Оу, который ООСю давит входной сигнал в точке ДО усиления транзистором: то есть как бы он получает на инв. вход бОльшую амлитуду чем ему надо выдавать для выравнивания точки "виртуальной земли" - она получается как бы под увеличительным стеклом - Оу будет быстрее или точнее(?) дергать выход, и это при том, что усиление ОУ остаётся таким же, значит это типа улучшитель обратной связи?Q4 применён совсем не для улучшения шумовых качеств и не для улучшения перегрузочной способности.
Даже с обычными в этом месте ОУ, вроде 5532, NJM45xx, 2068, шум практически всецело определяется "суммирующими" резисторами на входе - обычно это 10 кОм. Их шум 12,7 нВ/^Гц, сравните с шумом ОУ - 4,5 нВ.
Здесь дело в желании повысить линейность, т.к. типичный сумматор на ОУ имеет тем менее глубокую ООС, чем больше на его входе резисторов. Например, имеем сумматор на 24 входа - это 24 резистора по 10 кОм на входе ОУ, и он, этот ОУ, "видит" их как 417 Ом (24 параллельных R). С выхода на вход обычно применяется тоже 10 кОм, т.е. "виртуальный" Кус = 10 кОм/0,417 кОм = 24 раза или 28 дБ. Вот именно на эти 28 дБ и уменьшается глубина ООС, что сильно отражается на линейности (THD, IMD). Q4 сильно повышает Open Loop Gain составного усилителя (Q4 + ОУ), соответственно повышается глубина ООС, а с ней и линейность.
Такой подход я встречал в каком-то старом Саундкрафте, только там был не одиночный транзистор, а дифкаскад.
ПС. Бонус - повышается "качество" виртуального 0 (суммирующей точки), что должно улучшить качество суммирования. Но это теоретически, а как там будет практически, я не знаю, т.к. не знаю, как определить это самое качество, кроме как прослушиванием/ сравнением.
Типа так , наверное ....Без него вся грязь с минусовой шины через резистор в коллекторе Q4 прямиком бы попала на вход ОУ.
Откуда , взялась эта величина ? Она обычно зависит , от количества каналов , и желаемых параметров , по шуму ......Даже с обычными в этом месте ОУ, вроде 5532, NJM45xx, 2068, шум практически всецело определяется "суммирующими" резисторами на входе - обычно это 10 кОм.
Здесь другое дело - здесь, благодаря наличию дифусилителя, грязь с шины питания попадает одновременно на оба входа ОУ, поэтому ослабляется на величину его КОСС. Симметричный съем сигнала называется, в отличие от стартовой схемы.Типа так , наверное ....
Как видите , на практике , ничего страшного не происходит ......
Со всем согласенто точно всё будет отлично.
Если нужно задать малое напряжение, самый простой способ, воть:Хотя, если задать малый ток через диод, то потребуется резистор в несколько десятков кОм, и в результате получится достаточно эффективный делитель R/малое_диф. r_диода. В общем, пробовать надо, при не сильно грязном питании может и будет всё ОК. А если диод зашунтировать конденсатором в сотню-другую мкФ, то точно всё будет отлично.
Если его убрать, емкость придётся ставить, ну очень большую.Зачем нижний резистор?
Прошу прошения - ошибочка вкралась: ёмкость там одна, на все "рукава", и частота среза, стало быть, будет в количество "рукавов" выше.выбрать "биполярный" ОУ, ёмкость конденсаторов в "рукавах" может превысить все разумные рамки: при частоте среза в схеме пульта GL2400 - 0,01 Гц, резистор "рукава" 15кОм, ёмкость 1000u.
О какой компенсации идёт речь?Поскольку, никакой компенсации в точке ветвления ОС (негативный вход ОУ) - нет
Почему так много?При выборе ОУ с "полевиками" - ёмкость конденсатора относительно нормальная, за то сопротивление в "рукавах" может оказаться больше 100 кОм, особенно, если "рукавов" много.
Почему это для ПТ-ОУ "наилучшие шумовые показатели" будут с десятками кОм?В зависимости от выбираемого типа ОУ (с биполярными или полевыми транзисторами на входах) сопротивление резистора обратной связи выбирают по наилучшим шумовым показателям: для ОУ с "полевиками" получатся десятки, а для "биполярных" - единицы килоом.
Почему у Вас такая зависимость - чем больше каналов, тем более высокоомные резисторы?Оптимальные сопротивления:
В обратной связи - 24 кОм, в двух "рукавах" - 47кОм, в трёх - 68кОм.
О какой компенсации идёт речь?О какой компенсации идёт речь?
Почему так много?
Почему это для ПТ-ОУ "наилучшие шумовые показатели" будут с десятками кОм?
Почему у Вас такая зависимость - чем больше каналов, тем более высокоомные резисторы?