ОктаваМод (1 онлайн

  • Автор темы Автор темы macho
  • Дата начала Дата начала
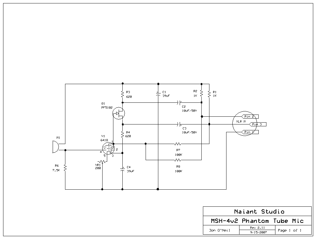
Результаты ковыряний следующие: ламповых микрофонов с питанием от 48в три: вышеупомянутая АТ 3060, Gefell UM900(он был первый) и еще какой то MSH-4. Схем первых двух найти не удалось(есть концепт от автора АТ 3060 без указания номиналов), а схема последнего есть и она еще и бестрансформаторная(хотя в моей ситуации схема Gefell-а была бы предпочтительней - она мультинаправленная). Привожу схему и жду оценок гуру.
MSH-4v2_Condenser_Mic (1).GIF
 

Вложения

  • MSH-4v2_Condenser_Mic (1).GIF
    MSH-4v2_Condenser_Mic (1).GIF
    10,7 KB · Просмотры: 246
Забыл сказать: в описании проскользнул электретный капсюль(сказано, что подойдет почти любой)...
 
Я себе переделывал мк-18 по схеме ломо октава-ломо лампа.jpg
Сейчас в него пишу, вроде неплохо звучит.
 
Последнее редактирование:
  • Like
Реакции: Molvik
Да 19а-19, лампа как в схеме 6с31бр. Трансформатор мотался на железе от входной ячейки пульта Vermona mixer 1642. Габариты железа такие же как у микрофонов гефель. Я думаю это одно и тоже железо из ГДР
 
  • Like
Реакции: Molvik
У меня в ламповом предусилителе(который неудачный) стоит трансформатор тоже от какого то пульта(кажется Tesla). Его тоже можно инкорпорировать?
 
Всем привет! Насколько бредовой выглядит идея заменить капсюль NADY 1050 на октавовский(МК-18)? Хватит ли ему напряжения?
 
Купила микрофон Октава МК-319.
В паузах, помимо шума, присуствует еще и низкочастотный шорох.
Есть техническая возможность от него избавиться?
Не с помощью шумодавов, разумеется. Конденсаторы мне сменили. Плату промыли. Не помогает.

 

Вложения

@Kristine Gelene, пусть ваши мастера временно отсоединят капсюль, и вместо него подпаяют эквивалент - конденсатор ёмкостью 75-100 пикофарад. Если шумы уйдут, то проблема в капсюле
(сам в большинстве случаев начинаю не с лихорадочной промывки, пропайки или замены чего-либо, а с тестирования капсюля на предмет исправности при подобных симптомах).
 
На шум вентилятора похоже
@presly, @Anthony Scott
Да, что-то вроде :) Какое-то шевеление под одеялом :)
Но помещение абсолютно бесшумное, предусилитель очень хороший и другие микрофоны не дают такого эффекта.
В примере именно шорох микрофона.
 
Протестируйте капсюль (как я и написал выше), ситуация прояснится...
И если будет возможность, то временно впаять даже не конденсатор, а другой исправный капсюль (если ваш мастер занимается ремонтом микрофонов, то какой-нибудь рабочий капсюль должен быть у него в арсенале).
 
Последнее редактирование:
  • Like
Реакции: Kristine Gelene
@Anthony Scott, Благодарю Вас!
Да. Инженер то же самое говорит. Что утечка либо в капсюле, либо на плате где-то.
Так и сделаем, как Вы советуете. Сменим капсюль на заведомо годный.
 
  • Like
Реакции: Anthony Scott
Сменим капсюль на заведомо годный.
только пока не спешите заказывать новый, вначале протестируйте (подпаяйте рабочий капсюль временно) :)
И желательно при этом надеть сетку (гриль) и прикрутить, т.к. она является экраном, и без неё капсюль может наловить наводок от электросети..
 
  • Like
Реакции: Kristine Gelene
@Anthony Scott

Отпишусь по результатам.
Может быть, кому-то пригодится.
По характеру низкочастотного шороха в сочетании с щелчками предположили что накапливается потенциал и происходит разряд.
Смена капсюля на хороший 47-й (говорю со слов инженера, сама не разбираюсь) устранила симптомы.
Но оставлять капсюль не стали, поскольку это уже не будет звук Октавы 319.
Инженер значительно снизил напряжение на капсюле.
Это убрало и низкочастотный шорох, похожий на ветровой, и щелчки.
Скорее всего, в конструкции капсюля применены не совсем хорошие материалы.

Благодарю Вас за совет!
 
Последнее редактирование:
  • Like
Реакции: presly и Anthony Scott
Инженер значительно снизил напряжение на капсюле.
Это убрало и низкочастотный шорох, похожий на ветровой, и щелчки.
Скорее всего, в конструкции капсюля применены не совсем хорошие материалы.
@Kristine Gelene, там и так не очень большое напряжение поляризации, поэтому можете потерять в читаемости- зачал по ВЧ.
А сам капсюль чистый? На этих капсюлях маленький зазор между напылением и шайбой, может пробивать по грязи. Не помню, контактирует там шайба с неподвижным электродом или нет.
 
  • Like
Реакции: Kristine Gelene
На этих капсюлях маленький зазор между напылением и шайбой, может пробивать по грязи.
Да, но насколько понимаю , микрофон был новый :( (хотелось бы уточнить это у @Kristine Gelene) .
Хотя практика продажи б/у и откровенно заплёванных микрофонов под видом новых в некоторых магазинах существует ...
 
  • Wow
Реакции: Kristine Gelene
@Anthony Scott, да, месяц назад заказала на сайте Октавы. Привезли несколько дней назад.
Мне показали плату. Она была не очень замечательная. Как-то неаккуратно выглядела. Пятна какие-то. Их смыли, пропаяли все пайки серебрянным припоем. Заменили конденсаторы. При этом резко уменьшился шум. Но остался таинственный шорох с редкими щелчками.
Конечно, нельзя исключить и тот вариант, что прислали микрофон после ремонта. Всякое бывает в жизни. :)
 
зачем отдавать гарантийный микрофон стороннему мастеру?
У меня не сторонний мастер. Штатный инженер студии. Случай явно не гарантийный. Микрофон прекрасно работает. Мягко, интересно. Только смущал странный призвук. Но кажется, проблему решили с вашей помощью, ребята.
Согласитесь, что лучше было запросить помощь и подсказку от тех, кто уже имел дело с этими микрофонами.
Было крайне любопытно попробовать Октаву. Ее здесь хвалили. В принципе, лапочка-заинька с весьма харАктерным винтажным звуком.
Обязательно найдет применение.
 
Последнее редактирование:
В принципе, лапочка-заинька с весьма харАктерным винтажным звуком.
в таком случае Вам оч. повезло (поскольку у октав характеристики могут сильно различаться даже в пределах одной модели),

если ещё не заказывали новый капсюль, то пусть мастер попробует аккуратно тонкой кистью с дистиллированной водой промыть круговой изоляционный зазор на мембране (возле контактного кольца), возможно там и будет причина "протечки" поляризационного напряжения (частички пыли, грязи и др.)
 
  • Like
Реакции: Long и Kristine Gelene
в таком случае Вам оч. повезло (поскольку у октав характеристики могут сильно различаться даже в пределах одной модели),

если ещё не заказывали новый капсюль, то пусть мастер попробует аккуратно тонкой кистью с дистиллированной водой промыть круговой изоляционный зазор на мембране (возле контактного кольца), возможно там и будет причина "протечки" поляризационного напряжения (частички пыли, грязи и др.)

Водой? В зазор? Я делаю сухую зачистку, сухой ватой и т.п. Там ведь только торец изолятора надо зачистить.
 
  • Like
Реакции: Kristine Gelene

Сейчас просматривают