Клуб пользователей Октава:]

  • Автор темы Автор темы Tenet
  • Дата начала Дата начала
@Alex_HS, Да эта вся серия(219,319,101,419) хороша,мне она даже больше нравится чем с капсюлем серии(102,105,519),бархатом,мягкостью,да и неплохо подаётся обработке.
 
Последнее редактирование:
Переписка дословно.
Здравствуйте. А можно у Вас отдельно приобрести капсюль от 5000 микрофона?
Служба поддержки OktavaMicssupport@oktava-mics.net
18 авг в 16:07
Добрый день!
Отдельно не поставляем капсюли.
Можем отремонтировать или заменить капсюль. Ориентировочная стоимость 2800 руб.
 
  • Like
Реакции: Music_Hawk
Если вам интересно - докладываю. Согласились с завода выслать капсюль отдельно. Опишу "что по чём" получится. Понимаю, что ачх капсюля будет неконтролируемая, но вдруг пришлют бумажку. Замерить в даже в студийных условиях ачх будет невозможно. Только субъективно в сравнении с другим 5000:)
 
Нашел страничку по переделке схемы МК12, как я понял у 105 такая же. И возник вопрос чем можно заменить следующий список компонентов, а то эти сложно найти.:
1. R1, R2x 1000M (1G) resistor MOX200J-1000MEG-ND
2. C1, C6 1x 820 pF COG ceramic capacitor P4860-ND
3. C2 1x 10 uF 25V tantalum capacitor P2049-ND
4. C3, C4 2x 68 uF 63V electrolytic capacitor 4073PHCT-ND
5. C5 1x 47 uF 40V electrolytic capacitor 4047PHCT-ND
Буду очень благодарен за любую помощь.
 
-схемки переделки кинь что на что меняют , а то ничего непонятно из этих обозначений , гигаомные резисторы
в октаве и так есть , весьма неплохие
 
to Atlantic86 - Октава МК-12 = ламповый микрофон! Может Вы имели ввиду МК-012?
 

Вложения

  • Like
Реакции: mxc
-скорее всего , только сразу скажу платы у 012 и 105 разные, а так можно сразу сказать электролиты надо звуковых серий nichicon или elna2 и т.п емкости wima fkp2 ( если влезут)
в крайнем случае керамику npo типа kemet или murata , транзисторы 2sk170bl, биполяры можно любые но лучше типа bc556 ( philips) или что-то малошумящее , сразу скажу самые
линейные 2n4403 2n4401 , но могут по вольтажу не пройти
 
Последнее редактирование:
  • Like
Реакции: Shadow spawn
@digilab2, похоже что схема вот эта:
Oktava_MC_012.gif
 
Емею в арсенале мк-012 и 016. Очень нравится звук этих микрофонов. Говорят, спецы делают модификацию на них, и они звучат ещё лучше! Не знаю, куда ещё лучше, но может кто посоветует спеца, хотелось бы поговорить поподробнее, что за моды, на что повлияет модификация, и по цене тоже интересно)))
 
schematic-2.jpg 012

Посмотрел, они и вправду разные. Где-то видел упоминание что они одинаковые вот и решил взять за основу((((
 
Последнее редактирование:
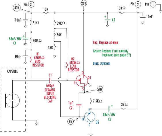
вот схема 105. Нашел только некоторые компоненты. Чем можно заменить то чего не нашел?
105.jpg
1. C1- 0,01 на что заменить не нашел
2. C2- не могу понять какая емкость
3. C3- 1uF=ELNA Silmic II 50V 1 uF
4. С4- 100*50= Nichicon KZ
5. С5- 100*50=Nichicon KZ
6. С6- 33*50=Nichicon KZ

7. С7- 0,01 на что заменить не нашел
8. C8- 0,01 на что заменить не нашел
9. BC308- 2n4403 не нашел, с eBay только по 20 штук.
Подскажите какая емкость у С2?
IMG_0889.jpg
 
Что касается модов ....засунул в беренгер 2 про - капсуль от Октавы 5000 :) Звучит!!! Только корпус надо "утеплять":) резонирует реально.
 
Вопрос чем заменить 0,01. И по поводу bc308 у него немного отличается вольтаж от 2n4403. Можно ли использовать последний?
 
у chip dip доставка стоит 200 рублей, а кроме 2n4403, у них то что нужно, нету. Получается транзистор за 6 рублей обойдется в 206o_Oo_Oo_O
 
Нужно посмотреть. Но WIMA fkp2 все равно придется с ebay заказывать, а там у продавца есть bc556a philips. Вопрос на плате С1 и С2 пленочные а С7 и С8 керамические их все заменять на WIMA fkp2 или только пленочные?
BC308 меняю на Bc556a(но у них показатели напряжения разные), а 2sk170bl тоже на такой менять?
 
Последнее редактирование:
-fkp2 нужна только 1нф , 10нф достаточно керамики npo только на 100в ( ерсos kemet) можно поставить пленку
типа mks2( если влезет), с3 1мкф тоже лучше не электролит а пленку типа mks2 ( kemet , epcos), ничиконы kz
могут просто не влезть , там есть аудио серии нормального размера по моему kw,fw,ka
-тут дело еще в том что вообщем сама схема ущербна ( нет симметрии по выходу) , к сожалению ничего приличного
не нашел , кроме неплохой схемы в радио ( переделка 220) 2006г 2 или 3 номер , но и к той схеме есть вопросы
 
Тогда получается так:
1. C1- 0,01 WIMA mks2 10nF
2. C2-1000pF WIMA fkp2
3. C3- 1uF=WIMA mks2 1uf
4. С4- 100*50= Nichicon KZ (замерил должны влезть, по высоте так точно там места полно)
5. С5- 100*50=Nichicon KZ
6. С6- 33*50=Nichicon KZ
из транзисторов меняю только BC308 на Bc556a?
И С7-С8 тоже WIMA mks2 10nF или на WIMA fkp2?
с7-с8.jpg
 
-конкретно wima нужна только fkp2 1нф , остальные любой фирмы майларовые ( по моему) epkos , kemet, rifa,wima
электролиты лучше на 63в , т.к при 48в фантоме на сигнал остается всего 2в ( если 50в) по питанию 10нф можно
керамику 100в , на выходах лучше пленку полипропилен 10нф ( по моему номинальчик великоват , я б уменьшил
до 1-2нф) хотя при этом цикающий верх может вылезти
-транзистор лучше 556в - линейнее
-а вы вообще где территориально?
 
-я посмотрю что у меня на работе есть , из всего этого , транзисторы точно есть все , может проще вам выслать от нас
к тому же можно что-то подкупить в элитане или платане
 
Возможно вопрос покажется глупым и сильно экзотическим...
Раскроют ли свой потенциал микрофоны 105 или 519 в связке с Zoom H6?
Использовал в течении 4 лет микрофоны мк-012 в связке с Focusrite pro 40, но потом был вынужден продать.
Есть ли смысл вкладываться в эти микрофоны в 2016 году и на сколько они будут хороши для записи именно классических акустических инструментов в сочетании с рекордером?
 
Раскроют ли свой потенциал микрофоны 105 или 519 в связке с Zoom H6?
Отличные микрофоны для любых применений,отностельно недороги,хорошо подаются обработке,карты Zoom не имею но даже с Джулькой мой 102ой(особой разницы по звуку со 105м нет) даёт добротный звук.
 
Хорошо... задам вопросы более конкретно.
На сколько хороша будет стереопара конкретно 519 для записи концертов с акустическими инструментами?
Не убьёт ли Zoom H6 всю прелесть этого микрофона?

Октава мк-519 привлекает заявленной высокой чувствительностью (более 20 Мв\Па). Поскольку акустические инструменты пишут с приличного расстояния, то по идее нужна более высокая чувствительность, чтобы была достойная передача нюансов и детализация в целом.
Возможно в чём-то ошибаюсь, поправьте меня! Но в целом мои вопросы таковы!
 
  • Like
Реакции: James Kru

Сейчас просматривают