Забавная электроника. (4 онлайн)

  • Автор темы Автор темы Long
  • Дата начала Дата начала
Я думаю, что он что-то врет насчет "свежести" этих микросхемок. Их конечно неликвидов этих валяется десятками тысяч на складах и будет еще на десятки лет вперед валяться/продаваться но ценность они представляют только для цвет/драг метчиков (или металистов, как правильно?).
Металоискателей в общем.
 
  • Like
Реакции: Ashap
А смысл? И микросхемы перемаркировывать? Не Китай, не те объёмы.
Покупатели видать ещё находятся.
Где то в конце 80-х мне предлагали целую коробку микросхем в таком же корпусе, марку не помню, так на ней не было вообще маркировки. На станке-автомате можно без проблем промаркировать и даже перемаркировать огромное количество штук.
У меня валяется ещё несколько десятков транзисторов КТ312 в метале без маркировки.
 
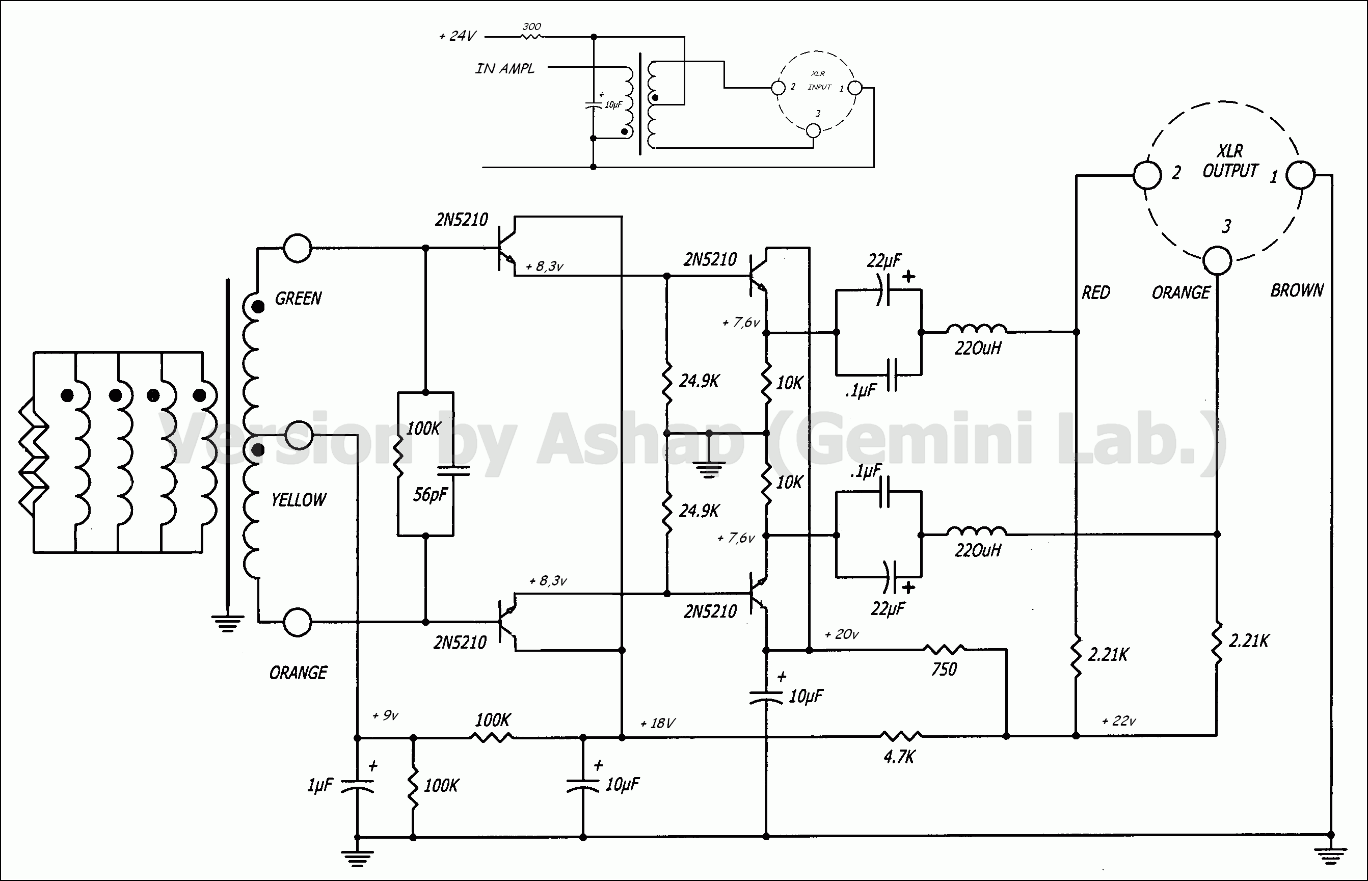
Привет други!
Прикрепил схему повторитель ленточного микрофона, откуда-то из этого форума FIG.8.
Кто просветит, что это за кривульки с номерами раскиданы по всей схеме?
Интересует полное название мосфета, а также что это за зверек такой под номером 231.
Повторитель ленточного микрофона.png
 
...что это за кривульки с номерами раскиданы по всей схеме?
Всё что угодно: от позиционных обозначений элементов до контрольных точек

Интересует полное название мосфета
Непонятно на каком это "радио-языке" нарисованно, но больше похоже на полевик с изолированным затвором со встроенным N-каналом

n-kanal.png


...что это за зверек такой под номером 231
Может Touch Point (контрольная точка), может Jump (перемычка), может Resettable fuse (самовосстанавливающийся предохранитель)?
ps: Козлы! Нарисовали как реле :)
 
  • Like
Реакции: Ivan_k26 и Ashap
Интересует полное название мосфета
Это может быть не мосфет, а обычный фет, только в металлическом корпусе с заземляющим выводом, как КП303.
Эта схема из какого-то америкосового патента.
 
Последнее редактирование:
-- Ga_rY, это просто кто-то не очень умно пошутил.
Картинка эта - из описания к патенту, и как таковая - имеет более чем отдалённое отношение к реальной схеме.
(Тем более, что если судить по картинке - она всего лишь "одна из".)
А судя по начертанию полевиков - оно ещё и древнее.
Ничего выдающегося в схеме нет, истоковый повторитель на полевичках на входе, и эмиттерные повторители на выходе.
Не вижу смысла на ней заморачиваться.
А 231 - думаю, либо "бусинка" либо ферритовый цилиндр, или ВЧ-фильтр.
 
>Ribbon microphone incorporating a special-purpose transformer

-- Ну, и где Вы его брать будете? :eek:

-- Насчёт 231 - так и есть:
>the wires connecting the electronics to pins 222 and 223 are wrapped around ferrite beads 231
 
-не очень понятно зачем ленточному микрофону с трансформаторным выходом еще и добавочный шум и к.г под 0.4% из-за ЭП,
там и так выходной импеданс не очень большой получается вроде, лучше уж тогда малошумный каскад усиления сделать вовнутрь
микрофона, типа преда МС
 
  • Like
Реакции: sunet
вот наткнулся на просторах ....

Голландский флюс на основе конопли
Понятия не имею кто его делает и где его продают, но я точно знаю что он есть! Особенно я в этом убедился после ковыряния в схемах продукции фирмы где я раньше работал. Разработчики явно паяют им. Так как таких укуренных схемотехнических решений я еще не видел.
 
Интересная статейка Миф, называемый «земля» http://www.rlocman.ru/review/article.html?di=161336
[DOUBLEPOST=1443634982,1442596883][/DOUBLEPOST]Не секрет что на выступлениях всевозможные радио девайсы имеют батарейное питание. Что выбрать?
Поэтому, немного запоздало, но только сегодня попалось мне на глаза
Грандиозное тестирование батареек
http://geektimes.ru/company/madrobots/blog/243377/
Всего было протестировано 255 батареек — 170 АА и 85 ААА.
с ума сойти... объем работы! ))
[DOUBLEPOST=1444987876][/DOUBLEPOST]Я опять с батарейками.
Батарейки DURACELL самопроизвольно взрываются!!!
Об этом говорит видео на ютуб www.youtube.com/watch?v=r7lXXQzZk34
Искал целенаправленно, потому как только что подошел коллега по работе с подобной ситуацией - один в один..
Будьте осторожны!
 
Ну у нас же никогда не искали лёгких путей в обозначениях )))

Как раз абсолютно нормальное международное обозначение -- сначала год, потом неделя. Это даёт дату с точностью 7 дней -- для формата год-месяц-день обычно нет ни необходимости, ни места на корпусе. Очень хорошо, что не стали изобретать что-то своё, а использовали общий стандарт.
 

Сейчас просматривают