DIY дешевые киты (1 онлайн

  • Автор темы Автор темы baloo
  • Дата начала Дата начала
Сейчас поеду за микросхемами на всякий, потом попробую еще промыть панельку ИПСом, может флюс попал.
 
-- Я не о том. Бывает много неработоспособных панелек; попадались даже с сопротивлением
всего в несколько мегом между выводами.
Причём кЕтайцы знают, что шлют брак: в палке с каждой стороны штук по 10-12 хороших
панелек, в середине же - пеньки давленые.
Несколько сотен лично в мусорку отправлял....
 
Мне попадались только нелужоные китайцы. Не паяются и всё тут. Ну их правда видно при внимательном взгляде.
 
главное правило сборки готовых diy китов - паять без панелек напрямую. оно лучше тренирует внимательность при сборке и не будет глюков от смены температур или влажности.
вообще любая сборка, которая предназначена для использования, а не для отладки или разработки, должна быть нормально спаянной, т.к. изначально покрытие ног микросхем подразумевает пайку а не зажим. под прижимные контакты идут к примеру компьютерные процы, и если приглядеться, там нормальная позолота, а не олово.
в своих же поделках лучше вообще использовать SOIC и смдшки. я как радиолюбитель не понимаю этой всеобщей любви к тру-холу. под них и плату сложнее делать, и паять неудобно. а как работник электронной промышленности я ненавижу панельки, т.к. периодически приходится обслуживать старую технику, которую в свое время кто-то придумал спаять на них.
 
  • Like
Реакции: dugdum® и sunet
Да, но иногда приходится подбирать микросхемы, в моём случае – транзисторные сборки 1985 года выпуска.

Я собственно и спрашивал, там выше, можно ли пропаять микросхему прямо в панели.

не понимаю этой всеобщей любви к тру-холу

это не любовь, это зрение такое :(
 
если они лудятся нормально, то можно, но панель плавиться начнет. может получиться некрасиво, но работать будет. мой внутренний перфекционизм заставил бы меня выпаять/выкусить панель, но нужно аккуратнее это делать - если плата тоже 85 года, то дорожки можно оторвать.
 
  • Like
Реакции: khmelkoff
Плата новая, но мне нужен еще один шанс в запасе :)
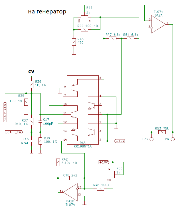
есть ощущение, что половина сборки, которая за термостабилизацию отвечает, работает некорректно.
 
-- Это смотря какая сборка. Если 198 - то там довольно хитрая топология, реально там 6 транзисторов.
И от "перемены мест" транзисторов может работать криво.
 
-- Ластик нужен чернильный - может, кто ещё помнит из СССР.
Но вообще очень странно - у меня кое-где стоят советские микросхемы,
и именно в обычных панельках, таких:
DOC003046623.jpg

Ни разу ни единого нарекания...

один раз пришлось панельку менять
оказалось, что при её установке на плату, слишком много канифоли жидкой со шприца утекло прямо на контакты во внутрь,
промывание спиртом ничего не дало, только замена панельки.

почти всегда стараюсь использовать панельки,
потому-что лишний нагрев чипа при пайке тоже не желателен, особенно любительской пайки с конкретным таким прогревом )))
и кстати некоторые чипы боятся статики, их вообще нужно с заземленным паяльником паять.
 
Последнее редактирование:
-- Я не о том. Бывает много неработоспособных панелек; попадались даже с сопротивлением
всего в несколько мегом между выводами.
Причём кЕтайцы знают, что шлют брак: в палке с каждой стороны штук по 10-12 хороших
панелек, в середине же - пеньки давленые.
Несколько сотен лично в мусорку отправлял....

такой брак часто попадается среди дешёвых джеков 6.3мм - некоторое сопротивление между контактами,
после попадания на таком дермеце, теперь ниже 100 руб. за джек не покупаю и чтобы тяжёленький был из нормального метала.
 

там вот так:

175675


15 минут на прогрев осциллятора явно мало. Сколько точно – поэкспериментирую на выходных.
Триммеры в среднем положении. По напряжениям на выводах 198 примерно совпадает с тем, что ребята из Мафф Вигглер намерили.

Оригинал: http://www.ruskeys.net/pasp/polivoks/c/polcxem11.jpg
 
лишний нагрев чипа при пайке тоже не желателен, особенно любительской пайки

-- ЗАБЛУЖДЕНИЕ. Дома паяют ПОС-60 и аналогами, они существенно холоднее,
чем безсвинцовый припой на производстве, где добрых 400 градусов.

-- На схеме какой-то бред. 12 вольт на коллекторе, а база - В ВОЗДУХЕ ( ???? ),
другой вообще включен в обратно полярности. (?????)

Если очень уж хочется заводскую схему термостабилизации - возьмите MOOG PRODIGI.
 
  • Like
Реакции: khmelkoff
На схеме какой-то бред

Схема Кузьмина, а у меня от Erica Synths. Вот полная
Я так понимаю, верхний правый не при делах, нижний правый - просто грелка.
Оно работает, только выходит на калибровку за час примерно. Только что проверил. После этого строй стабильный.
 
С детства мечтал о Поливоксе ) Денег тогда нереальных стоил. 900 рублей что-ли. Пару раз удалось попробовать.
Собрал из модулей. Тембры те же, факт. Ветка "видео для начинающих" в этом разделе.

...и фильтр также хлюпает :)
 
-- ЗАБЛУЖДЕНИЕ. Дома паяют ПОС-60 и аналогами, они существенно холоднее,
чем безсвинцовый припой на производстве, где добрых 400 градусов.

на производстве плат роботы быстро паяют, долго не греют деталь как любители с паяльником.
 
-- translator, а ничего, что у BGA выводы вообще снизу, ПОД корпусом?

И как раз "любители с паяльником" меньше греют микросхемы,
бо можно вообще по одному выводу паять, и нагрев точечный.
 
чет тут приболел и нахлынула на меня волна ретро девайсов MI.
Надумалось мне тут повыбирать чего бы собрать из Shruti / Anushri / Ambika.
В соседней веке уже отписали и дошло что Ambika это вейвтеблы, а не аналог. Честно в него и не вникал, прайс отторгал и недостаточный скилл пайки в свое время..
Начал изучать плотно Anushri, а по факту это родитель Grids, простенький синтез. Хоть под еврорек и заточен но чет при ближнем рассмотрении слишком просто.

Shruti - ну ведь интересный монофоник реально. Но начал сравнивать Braids, и понял что в последнем так же часть базы основана на Shruti осцах.
Я это к тому что даже после имения дел с Braids в VCV и после создании тонн таблиц на его базе для личных проектов, предпочел Plaits, много разговоров что Plaits более удачен и интересен, но как бы нет)
Пришел к осознанию что все таки тянет к Braids.
Он в отличии от Shruti имеет много чего вкусного тот же физмод, фм, ориентирован на еврорек, по параметрам сигнала на голову выше,
сижу пытаюсь вкурить) чем может быть сейчас выбор постройки Shruti полезнее.. оч хотел собрать что-то из старого, но видимо braids переплевывает потребности.
А на фоне анушры даже Grids совсем внезапно захотелось
Видать дорога к Braids обрубает мне концы Shruti/Anushri. Ambika точно уже мимо для меня
Так - мысли вслух)
 
  • Like
Реакции: podushkin
Короче заказал себе BlueLanterns Macro VCO, клон Braids, с тем отличием что на борту прошивка Braids Renaissance, причём базированная на официальной 1.9, которую получили на руки еденицы, путём сдачи своих Braids на ремонт и восстановление - автор заливал(а) экспериментальную новую версию с 2 новыми режимами осциллятора в сабах, которую хотел выпустить массово но отложил по известным причинам уже на неопределенный срок.
Так что, 130 Бачей за клон с наисвежайшей офиц прошивкой которую они только зашивают на свои собранные модули, в комплектах DIY предлагают 1.8 прежнюю массовую. Ну и конечно модификация Renessaince, несущая в себе новые режимы аккордов
Эксклюзивчик
 
Не)) В Anushri две составные части параллельные - это аналоговый Синт простенький под еврорек, и драм-машинка с картой секвенций XY и сэмплами ударных мутирующие из 707 в 808. Часть именно секвенций ударных - это и есть база в будущем создания Grids. Это я к тому, что сам Grids был бы интересен, и отдельный VCO, одно но что у MI, в еврореке Grids только секвенсер, а ударных в цифре нет.. Но, BD, SD, HH уплыли в состав модуля Peaks - его режим Drums. Так что не все потеряно) Эти два модуля - флэшбек в паре к Anushri драмсам
 
  • Like
Реакции: Kazimir6091
Друзья, а кто-нибудь использует ультразвуковую ванну для мойки собранных китов? Можно туда ИПС заливать или сдетонирует например?
Я мою кисточкой, кажется результат не очень.
 
не мою) от слова вообще, может и надо но как есть, домашним запаха пайки во как хватает)
 
Там вроде по умолчанию используется раствор на основе дистиллированной воды. Не знаю, на сколько сильно пахнет. Но вот водой платы мыть точно бы не стал )
 
уз-ванна очень сильно распыляет, поэтому горючие жидкости только на сквозняке либо плотно закрывать. еще можно этот спирт или другую химию класть вместе с отмываемой штукой в полиэтиленовый пакетик с герметичной застежкой и кидать в простую воду.
но мне для плат обычно хватает ацетона и старой зубной щетки. ацетон приятен тем что очень быстро запах улетучивается. ванна используется для других целей.
 
  • Like
Реакции: khmelkoff
так он канифоль не растворяет...
так и канифолью уж никто не паяет...
а серьезно, если она с ларька радиотоваров да еще и пригорела, то ее вообще ничего не растворяет кроме напильника. лежит одна такая баночка, изначально темная, и страшно дымит уже при 260.
нормальная канифоль практически не пригорает и прекрасно отмывается. ни разу проблем не испытывал ни с одним флюсом. основной минус ацетона по сравнению со спиртом - это наоборот что гораздо активнее растворяет, если капнуть на пластик или краску то можно оставить след, поэтому платы перед монтажом нужно доставать полностью из устройств.
 
  • Like
Реакции: khmelkoff

Сейчас просматривают