Самодельный мониторный усилитель (2 онлайн)

  • Автор темы Автор темы sunet
  • Дата начала Дата начала
Эта "конфигурация" - стара как мир. Я вам указал на проблему, надеюсь это вам поможет не ходить по всем граблям, по которым прошли до вас лет 50 назад. Вставьте вместо 4ОМ реактивность с 45 гр фазовым углом на частоте изменения
 
-- И с ёмкостью затвора в 2000 пф...
Кстати:
>У TO-264 оно где-то 0.8 - 0.9°/ватт. При 140Ваттах кристалл полевика будет на 112° теплее его корпуса.
IRF 540 - они же в корпусе ТО-220, т.е. побольше температурка будет.
И ещё, из PDF:
The TO-220AB package is universally preferred for all commercial-industrial
applications at power dissipationlevels to approximately 50W.
 
-ну да, плюс еще условно комплементарных
А в структуре мастер/слэйв комплементарность не имеет вообще никакого значения.
В данном случае комплементарность используется только для удобства управления - так фазы накручиваются...
 
Прежде, чем считать петлевое усиление - следует расписать именно саму петлю: где вход, где выход.
8339796.png

Имеем здесь ООС по напряжению на базе Q1. Напряжение сигнала и ответвление тока в нагрузку выводят ООС из равновесия, которое она/биполяр старается сохранить, поддерживая ток нижнего мосфета неизменным: 6 А, и управляя током верхнего, то прибавляя к 6 А ток нагрузки, то вычитая из 6 А этот ток.
[DOUBLEPOST=1494192956][/DOUBLEPOST]
решить проблему с датчиком тока в практическом, а не идеальном варианте
Вот на это зрелище нужно покупать билеты в первых рядах. Источник тока 6 А с рабочим напряжением о,6 В обещает быть узлом с совсем нетривиальной схемотехникой, посложнее всей этой схемы.

С другой стороны, поскольку база Q1 является инвертирующим входом петли ООС, изменения напряжения на ней стремятся к нулю, и при замене источника тока 6 А на резистор 0, 108 Ома за счёт работы ООС получаем простой эквивалент источника тока.
 
Последнее редактирование:
пока светлые головы зачем то бьются, я почему то решил симуляторы качнуть...LTSpice4 только 16,4 Мб видно без библиотек, но есть описание ПДФка от В.Володина, но к сожалению не нашего все на русском. А вот Mentor Graphics HDL Designer 2013.1
556 Мб, монстр это сколько времени то уйдет осилить... нафигаси пойду обратно к мультисиму...:(:(:(
 
-- @кактус, а не нужны современные монстры. По крайней мере, для звука - они точно не нужны.
Они, конечно, могут очень многое но предназначены таки в основном для очень скоростных схем.
 
  • Like
Реакции: кактус
С другой стороны, поскольку база Q1 является инвертирующим входом петли ООС, изменения напряжения на ней стремятся к нулю, и при замене источника тока 6 А на резистор 0, 108 Ома за счёт работы ООС получаем простой эквивалент источника тока
Ога... Ога...
Только замена резистора токоисточником снижает искажения в 300 раз...
С чего б это?

Детская схема?
Ну-ну...

ХИНТ: всё ж разберитесь более адекватно - и где тут вход с выходом, и каково петлевое усиление...
 
А вот Mentor Graphics HDL Designer 2013.1
556 Мб, монстр это сколько времени
-там был какой-то упрощенный вариант без фпга и т.п и без свч,другое дело осваивать в лом я сел плату
в спринт лэйаут разводить , плюнул через час плюс еще слоев масок у него не нашел
-@кактус, на вегалабе сошлись во мнении что ltspice4 вполне себе точен и бесплатен , а насчет моделей
к нему все спайсовские подходят , как правило на сайтах изготовителей все есть , плюс корделловскую
библию еще можно скачать, да и там основное все есть в этих 16.4мб
 
  • Like
Реакции: кактус
есть описание ПДФка от В.Володина, но к сожалению не нашего все на русском.
Вот стартовый пакет. LT-Space - самый адекватный симулятор. Например, микрокапе ни чего не стоит снять АЧХ триггера.
[DOUBLEPOST=1494227315][/DOUBLEPOST]
ltspice4 попробую обязательно
Если что, открывай тему, подмогнём.
 

Вложения

  • Like
Реакции: кактус
другое дело осваивать в лом я сел плату
в спринт лэйаут разводить , плюнул через час
Без дураков - для двуслоек рекомендую ПРОТЕУС: очень дружелюбен, крайне прост и эффективен.
Там главная фишка, которую надо понять: следует отказаться от привычки редактировать проложенную трассу (как то привычно в пикадах-оркадах) и просто прокладывать новую трассу, а старую прибивать тут же двойным кликом правой мышки. Меня довольно долго старые привычки мучали - но когда перестал сопротивляться и пошёл вслед за новой для меня логикой, то водить стало просто удовольствием. Особенно кайфово - переобувать пины.
Сейчас возвращаться в старые проекты в ОрКАДе для небольших коррекций - сильно в лом. ПРОТЕУС - вне конкуренции...
Согнать в гербер - тоже в одну кнопку, причём гербер-вьювер встроен в сам протеус...
 
  • Like
Реакции: кактус
А как насчет DipTrace? Я скачал-установил, но пока не пробовал. Может кто может прокомментировать?
 
@Peratron, разговор шел о самых точных симуляторах..вот заинтересовало. Кто на чем и зачем!!! )))
По движку - все клоны, использующие спайс-движок практически равноценны. Потому вопрос только в GUI и интерфейсных особенностях.
ПРОТЕУС использует версию SPICE 3F6 - и с Фурье-анализом там элементарный баг. Потому для хайэнда не годится.
В остальном - АЧХ, режимы, рабочие точки - совершенно приемлемо. Я на нём гитарные примочки до звука в виртуале догонял - с железякой сходится очень хорошо.
Сравнивал с СПАЙСом на одинаковых моделях - разницы не ущучил.

ХИНТ: в оркаде есть возможность "мотать" виртуальные трансформаторы - не только сердечник моделируется (со всеми гистерезисами), но можно на этот сердечник "намотать" витки и сразу в комплексе отлаживать с остальной схемой. Точность получается достаточной для практики...

ХИНТ: в целом репрезентативность результатов определяется моделью - и здесь вопрос только в том, что б отобрать свою библиотеку. Это относится абсолютно ко всем симуляторам.
[DOUBLEPOST=1494228684][/DOUBLEPOST]
У меня другие данные. Искажения практически идентичны.
Не смешно.
Динамическое сопротивление токогенератора не шунтирует вход транзистора - и потому все изменения тока приходятся на вход биполяра.
Что-то в консерватории надо подправлять...
 
  • Like
Реакции: кактус
Не ставится цель кого-то повеселить. Всё легко проверяется.
Кстати, интересная петрушка. Усилитель имеет горизонтальную АЧХ только при нулевом выходном сопротивлении источника сигнала. Достаточно включить 3 кОм - и завал 3 дБ на 12 кГц.
 
Не ставится цель кого-то повеселить. Всё легко проверяется.
Вот именно.
И отсутствие разницы между очень малым сопротивлением и очень большим динамическим сопротивлением ИТ однозначно свидетельствует об ошибке в постановке эксперимента.
 
А что вас удивляет? Источник с его выходным сопротивлением работает на входную емкость полевика, образуя ФНЧ. Конские токи покоя, необходимость в каскаде сдвига уровня, дальше и смотреть не хочется.
 
  • Like
Реакции: Long
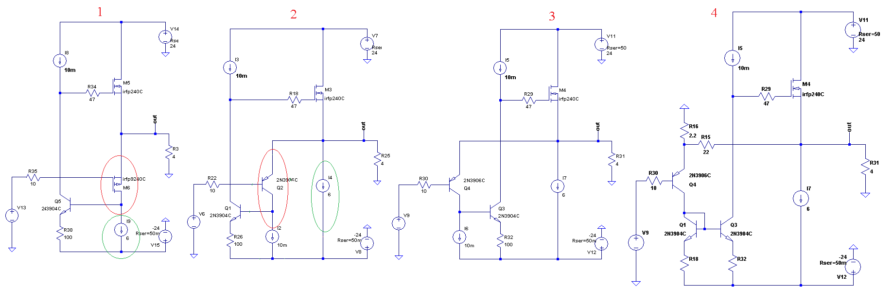
Хотите небольшой анализ схемы?

Смотрим на рисунок.
1) оригинал, т.е. "оригинальная" схемотехника.
Видно, что вход и источник тока засунуты в одно корыто, что по меньшей мере вызывает легкое недоумение. Но оригинально, спору нет.

2) поделим ка мы эти части. Ист. тока отдельно (зелёным), вход отдельно (красным). На вход сразу можно поставить малосигнальный транзистор (профит), и источник тока становиться высоковольтным (профит^2)

3) перерисуем эту схему в более привычный вид. На что-то смахивает, не правда ли?

4) Перерисуем в еще более нормальный вид. Заодно добавим 20дБ усиления (R15/R16), Ну сделаем из ОС злостную ООС ;-)

Вы меня конечно можете считатъ богохульником, но я вижу "половинку" стандартного current feedback amplifier с однотактным выходом.
Искажения у него естественно ниже, чем у оригинала (хоть он и усилитель на 20дБ), все-таки мелкий биполяр на входе, вместо ИРФа


Но меня не покидает чувство, что Ператрон таки видит в своей схемотехнике какие-то особенности - не зря ведь на вход поставлен ИРФ.
Теплостабильность? - да нет, режимы у ирфов слишком разные
Устойчивость, Глубже полоса? - точно нет, по понятным причинам
Оригинальность? - тут да, однозначно...
Если это попытка сделать мастер/слэйв режим (вроде проскакивало), то оно явно не вышло. вышел банальный однотакт
 

Вложения

  • evolution.png
    evolution.png
    28,7 KB · Просмотры: 333
Последнее редактирование:
  • Like
Реакции: Invisible hi и Tuvalu
красные кольца amidon феррит для Dкласса, действительно нигде нет. чЁ делать:(
L дроссель D класс.jpg


Дигилаба нет, забанили что ли?
[DOUBLEPOST=1503061621][/DOUBLEPOST]@Peratron, схему и уси Сергея Кузнецова видел по моему лет 8-9 назад. Спасибо изучу-повторю.
Сейчас интересуют TDA7498E, TK2050, TDA8950, TPA3116 и сейчас копаю усилитель класса Т...не знаю что за хлень...)) чип TC2001 и STA516 те которые дают типа 160ват х 2 канала. кстати он на фото с красными ферритами. мне 50-70 хватит, с этой малютки.
 
Последнее редактирование:
И снова - об аналого-импульсном гибриде.

Когда плотно сидишь в теме - происходит насыщение: топчешься по одним и тем же кочкам и вперёд не двигаешься. А, значит, пришла пора от те мы отлипнуть - дать извилинам немного восстановать естественную форму.

Так и сделал. В результате подсознанка выпихнула такой вот вариантик - существенно более простой, чем рассмотренные ранее.

PA-50_fig9.png


Ключевая фишка - использование для адаптивной модуляции блокинг-генератора. В отличие от двухтактного варианта, высмотренного у Кибакина, эта версия однотактная. То есть, БГ ставится в каждое плечо и они работают независимо.
Не скажу, что такой вариант правильней - но по крайней мере он даёт возможность войти в тему с блокинг-генерацией, которая сама по себе Адъ и Израиль в радиотехнике: простота оборачивается тем, всё зависит от всего - и спроектировать на пальцах не получится. Приходится долго и нудно подбирать компоненты, режимы, сердечники - а в силу больших мощностей, которые схема должна изображать, превратить на макете всё это в дым - проще простого.
А симуляция упирается в наличие максимально вменямых моделей - что тоже отнюдь не просто и требует крайнего напряжения извилин.

Тем не менее, конечный результат крайне привлекателен - и потому двигаться по этому направлению пока считаю перспективным. Если хватит компетентности, конечно...

Картинка пока для иллюстрации - от рабочих кондиций схема ещё очень далека. Но показывает общий замысел и потенциальную элегантность решения.
В данном вариате она уже гененрит - но отдельные параметры выскакивают за ОБР.
Потому шаманить ещё придётся изрядно...

ЗЫ: специально для сомневающихся - адресую к YAMAHA 5000|7000 или к LabGruppen FP6400.
То, что сам принцип неубиенен - сомнений нет.
Так, что в нашем случае речь пойдёт только о поиске наиболее элегантного схемотехнического и конструктивного решения.
 

Вложения

Приходится долго и нудно подбирать компоненты, режимы, сердечники -
А вы не пробовали , вместо тыкания пальцем в небо, применить обоснованный расчет ? o_O А то ваше эссе напоминает шарлатанство ......:p
 
А вы не пробовали , вместо тыкания пальцем в небо, применить обоснованный расчет ?
Предложить расчитать блокинг-генератор может только тот, кто ни разу с ним на практике не сталкивался.
По каким критериям считать то?
Примерчик в студию, плз.

А то ваше эссе напоминает шарлатанство
А то ваши комментарии к процессу инженерного поиска уникального решения выглядят, как попытка умно выглядеть не приложив реальных знаний...

ХИНТ: и самое главное - процедура работы в среде виртуального компьютерного схемосимулятора и есть, ничто иное, как расчёт по заданным критериям.
А вот процедура оптимизации многопараметрической системы - это, извините, нечто совершенно иное...

ХИНТ: в данном случае требуется добиться устойчивой работы системы с магнитной обратной связью (то есть, принципиально нелинейной) в диапазоне токов от единиц миллиампер до десятков ампер и напряжений от единиц до сотен вольт.

Есть предложения по методике аналитического расчёта подобных систем?
Приму с благодарностью - подобного теоретического инструмента мне действительно не хватает.

А если нет - то отойди и не мешай...
 
-Жень на хрен все это надо , готовый icepower стоит 30-50 баксов ( в зависимости от мощи и модели) , у китайцев
есть еще дешевле правда надо знать что покупать , к нам человек приезжал с коробкой 1u пол ширины 2 по 150вт
на 8 ом стоит в районе 4000р звук весьма приличный ( ничего кривого особо в уши не бросилось) там внутри вроде чтото техасовское
-еще проще zd50 собрать ( для маньяков АВ)
 
Жень на хрен все это надо
А нахрена ты там свои кодеки лепишь? Полно ж готового...

готовый icepower стоит 30-50 баксов ( в зависимости от мощи и модели) , у китайцев
есть еще дешевле правда надо знать что покупать , к нам человек приезжал с коробкой 1u пол ширины 2 по 150вт
на 8 ом стоит в районе 4000р звук весьма приличный

Чистый Д. Ты у него ВЧ-помеху глядел?

ничего кривого особо в уши не бросилось
мп3 тоже какбэ ничего особого в уши не бросается.
Однако ж...

еще проще zd50 собрать ( для маньяков АВ)
В полреке?
Ну-ну...

ХИНТ: к чему эти пустышечные разговоры?

Что? Никто к конструктивному обсуждению не готов?
Так и будем хавать "что проще", а не "что правильней"?
 

Сейчас просматривают