создание самодельного аналогового синтезатора с 4 - мя (8-ю) голосами без микроконтроллера (1 онлайн

  • Автор темы Автор темы Dmeerev
  • Дата начала Дата начала
Понял. Спасибо. Я тогда заморочусь клавиатурой, как будет готова - разводкой плат, с Вашими рекомендациями.
 
  • Like
Реакции: коб
Уважаемый Коб, еще один момент. Тут на длинных выходных намылился на радиорынок, так прикиньте, пожалуйста, какие элементы, имеется в виду - в нашем синте, могут еще понадобиться. Имеется в виду - переменники, подстроечники, микросхемы, транзисторы, и т. д. У меня кое-какие запчасти, конечно же, есть, но не все. А ничего хуже нет, когда на самом интересном месте все тормозится из-за того, что отсутствует какая ни будь мелочевка...
 
  • Like
Реакции: коб
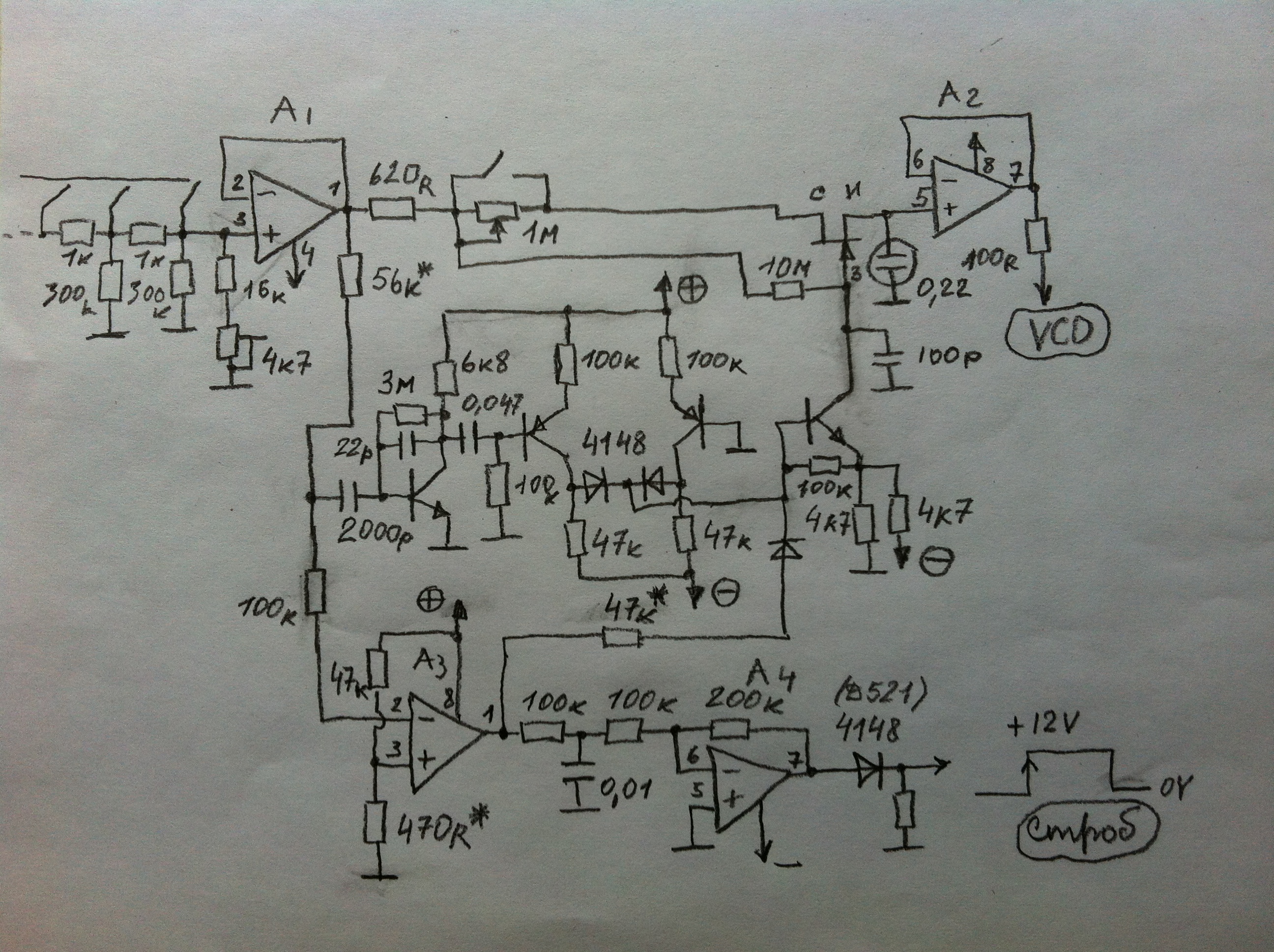
Ну вот , как и обещал ......
Будут вопросы , пишите , отвечу
-несколько замечаний по поводу этой схемы , все это будет жутко плыть от температуры по сему вместо стабилитрона лучше пользовать
нечто вроде tl431 , lm336 или аналогичных ad, да и резисторы нужны с малым ррm/t( 1% явно недостаточно я в свое время пользовал с2-29 0.1% 5ррm) оу после опорного источника тоже нужны с малым дрейфом , как впрочем и в узле портаменто tl072 скажем так не особо пригодны , хотя для начала и они сойдут, также не вьехал в работу части схемы обозначенную почему то "триггер" на одном транзисторе триггеров не бывает, да и проще там компаратор применить, да и вообще лучше пользовать специализированные ключи с управлением от ttl-cmos
 
Последнее редактирование:
  • Like
Реакции: коб
-несколько замечаний по поводу этой схемы , все это будет жутко плыть от температуры по сему вместо стабилитрона лучше пользовать
нечто вроде tl431 , lm336 или аналогичных ad, да и резисторы нужны с малым ррm/t( 1% явно недостаточно я в свое время пользовал с2-29 0.1% 5ррm) оу после опорного источника тоже нужны с малым дрейфом , как впрочем и в узле портаменто tl072 скажем так не особо пригодны , хотя для начала и они сойдут, также не вьехал в работу части схемы обозначенную почему то "триггер" на одном транзисторе триггеров не бывает, да и проще там компаратор применить, да и вообще лучше пользовать специализированные ключи с управлением от ttl-cmos
Замечания учёл , продолжаю движение прежним курсом , спасибо за совет ......:)
 
Он самый ......
У меня он хорошо работает , Правда , меньше чем на 250 вольт , я не нашёл , поэтому , габариты не самые изящные
cbb21 в общем такой же полипропилен , у меня есть на 100в у них 1см между ногами могу дать на пробу , самый лучший вариант из полипропилена это конечно wima fkp2 но у них там по моему до 47нф последний номинал, хотя давно не смотрел может что и поменялось,
оперы на опору лучше нечто вроде ор2177, ad8676, ора2227 или ор27, не очень понятно назначение второго инвертора ( проще опору
перевернуть) ну и повторителя на оу на клаву, повторитель на портаменто оптимально нечто вроде ada4627 или ора828 у них тоже дрейф весьма мал, ну или тупо пользовать 5-12в оу там выбор низкодрейфовых значительно шире чем в 36 вольтовых
 
Последнее редактирование:
  • Like
Реакции: коб
cbb21 в общем такой же полипропилен , у меня есть на 100в у них 1см между ногами могу дать на пробу , самый лучший вариант из полипропилена это конечно fkp2 но у них там по моему до 47нф последний номинал

Юра , спасибо тебе огромное за помощь . Все твои замечания и предложения а обязательно учту на перспективу , но сейчас задача состоит в том , чтобы с чего-то начать , и потихоньку , продвигаясь вперёд , исследовать те или иные решения , походу устраняя возникающие проблемы , при этом используя , по возможности те компоненты , что есть под рукой ......
 
Коб, еще один момент. Тут на длинных выходных намылился на радиорынок, так прикиньте, пожалуйста, какие элементы, имеется в виду - в нашем синте, могут еще понадобиться.

И снова , здравствуйте .:)

Знать -бы самому , куда заведёт неуёмная фантазия , ну -да-ладно , попробую угадать , что нам понадобится на перспективу ......
Единственный , но мощный тормоз , это толщина вашего кошелька ,и поэтому ,постараюсь не злоупотреблять , а обойтись минимальными затратами .
Ну первое , без чего нельзя , это коммутационные элементы : Всевозможные тумблеры , переключатели и т.д. С качеством и ценой этих элементов всегда гимор , так -что тут прийдётся долго ковыряться в том , что есть на рынке , и брать по немногу , на пробу , чтобы не влететь по крупному ......
Следующее , это :
Транзисторы ----2n3904 и 2n3906 , думаю они везде пойдут , нужно штук по 20 , тех и тех .
Штук 10 стабилитронов 5v1 на минимальный ток , и 2v7 тоже по количеству и току .
Далее, (при наличии возможности) ---транзисторную сборку ---lm3046 , пару штук .
Ну и пока на этом всё . Дальше , видно будет......
Желаю успеха ....
 
Категорически приветствую. Вас понял, уважаемый Коб, пока занимаюсь изготовлением клавиатуры, паралельно буду собирать вышеуказанные Вами элементы. На счет коммутационных - не проблема, у меня их более, чем достаточно, и неплохого, на мой взгляд, качества. Есть определенное количество транзисторов, может даже все. Остальное закуплю на рынке, или выпишу на Озоне. Хорошо, год назад не дал выбросить клавиши от умершего в ДК рояля, сейчас занимаюсь обрезкой и подгонкой их до нужного размера, компактного, кнопки с двойным контактом имеются, гетинакс есть, в общем - все, что б за праздники сваять нормальную клавиатуру. Скажите, а микросхемы еще какие ни будь предвидятся?
 
Добрый день . Хорошо , что спросили про микросхемы . Как раз вспомнил о том что вылетело из головы в прошлый раз . А именно это панельки под микросхемы . Без них будет хреново что то менять из чипов , в случае необходимости .
С кнопками под клавиши , есть вопросы . Дело в том , что кроме того что они должны иметь две пары контактов , они ещё должны срабатывать определённым образом . Та пара , что идёт на триггер , должна срабатывать с задержкой во времени . То есть , включатся позже , а отключатся , раньше , иначе ничего не получится .....
Если у ваших кнопок таких возможностей настройки нет , то необходима коррекция схемы , то есть определённое её усложнение в части триггера .
По поводу плат . Конечно это хорошо , что вы переходите от времянки , где всё громоздко и не очень надёжно к нормальному монтажу на печатках , но нужно понимать , что это тоже , вряд ли будет конечный результат ,
и в конечном итоге что-то будет меняться на другое , а что-то корректироваться . Потому , мой совет : Делайте всё пока отдельными блочками , проще будет всё это рулить .
По поводу деления на блоки , можно будет обговорить оптимальные варианты .
Да , микросхемы пойдут, в большинстве случаев , те-же что и раньше .....
Ну вот , вроде всё пока ....
До связи .....
 
Последнее редактирование:
Вас понял. На счет панелек под микросхемы - всегда их использую, имею хороший запас. На счет кнопок... тут, думаю, что лучше пойти путем усложнения схемы, потому что контакты подогнать должным образом очень сложно. Кнопки, те что у меня есть, тут отпадают сразу, и нужно будет делать что-то по типу клавиатуры в старых эми - с проволочными контактами, двух, а то и трех рядными, нажимаемых толкателями. У меня и материала нет необходимого, да и инструмент нужен более точный, чем у меня имеется. Хотя, я так прикинул, если на клавишу использовать сразу две кнопки, то, подрезав толкатель той, что на триггер, можно добиться нужного результата. Но, опять же, очень тонкая, и очень точная работа. Хотя и реальная. Так что я меркую так: если вариант усложнения схемы не очень сложный, и не требует каких-то там "редкоземельных" элементов, давайте остановимся на нем, если Вы считаете,что, все таки, лучше решить этот вопрос механикой - ну, что ж, покумекаю, на рынке похожу, может более заточенные под этот случай кнопки найду. В общем - что нибудь придумаю. Лишние кнопки не хотелось бы, потому что они, какой-никакой, а имеют износ. Так что, уважаемый Коб, как скажете. А паять буду на "слепыше", ну - на макетных платах для пайки. Как раз когда-то прикупил несколько штук, думаю - хватит.
 
Ну хорошо , схему с вариантом одной пары контактов на клавишу , опубликую ,скорее всего завтра. Ничего там особого нет , просто "рассыпухи" добавится , зато она проверенно---рабочая.
Ну лады , до связи ....
 
Здравствуйте, уважаемый Коб. Есть ли какая альтернатива сборке LM 3046? Стабилитроны и транзисторы легко на Озоне нашел, а вот с ней потруднее. На рынке, даст Бог, найду, но так - на всякий случай.
 
Здравствуйте, уважаемый Коб. Есть ли какая альтернатива сборке LM 3046? Стабилитроны и транзисторы легко на Озоне нашел, а вот с ней потруднее. На рынке, даст Бог, найду, но так - на всякий случай.
Здравствуйте .....
На счёт сборки , не критично.
Если нет , так и нет . Те-же транзисторы пойдут . Может только прийдётся подобрать две пары .....
Вчера замотался , весь день в разъездах , сегодня постараюсь выложить схему триггера для клавы , думаю, к концу дня успею .....

До связи .....
 
Я так и понял, что это из-за подборки пары. Тут у меня имеется опыт, я успешно подобрал пару на тот генератор, ну, помните, который сам по себе гудел. Я два тестера использовал при замере hfe, для верности, даже несколько пар отложил.
 
  • Like
Реакции: коб
Здравствуйте .
Скоро сказка сказывается , да не скоро дело делается :) .....
Но лучше поздно, чем никогда .
А вот то , что обещал :
 

Вложения

  • IMG_0713.JPG
    IMG_0713.JPG
    2 MB · Просмотры: 230
Последнее редактирование:
Здравствуйте! Увидел, сохранил, спасибо! Сразу вопросы: есть тр-ры 2n3904, 3906, bc557, 550, 3904 больше всего. Можно ли полевик использовать mpf102 вместо 303? Точно не помню, но мне кажется, что они аналоги. И еще, транзюки, меж коллекторов которых диоды 4148 стоят, и есть дифференциальная пара, которую подбирать нужно? И последнее: схема контроллера окончательная, или, все же,на слепыше спаять?
 
  • Like
Реакции: коб
@VLADIMIR KUCHUK,
Давайте на этих остановимся , они везде пойдут .
Можно ли полевик использовать mpf102 вместо 303?
Тут ничего не скажу , нужно сравнить параметры и просто попробовать ....
транзюки, меж коллекторов которых диоды 4148 стоят, и есть дифференциальная пара, которую подбирать нужно?
Нет , тут этого не надо . Это в перспективе на VCF нужно будет .....
 
И последнее: схема контроллера окончательная, или, все же,на слепыше спаять?

А пёс его знает .
Думаю , начисто паять пока смысла нет . Сейчас главная задача отладить и довести до стабильного , рабочего состояния ....
 
Всем здравствовать и хорошего дня! Может кто подскажет, даст ссылку на предмет изготовления клавиатуры для синта. Из клавиш убитого рояля выточил вот это, клавиши пдровнял по толщине и длине. Теперь их надо как-то подвесить. У меня варианты, в общих чертах, имеются, но может кто подскажет конкретнее, как тут лучше сделать. Что-то, помню, в "Радио" было, но не помню где.
 

Вложения

  • IMG_20230504_120259_810.jpg
    IMG_20230504_120259_810.jpg
    3,9 MB · Просмотры: 156
  • Like
Реакции: коб
Вот спасибо, уважаемый Коб, чего-то на коте именно с этим форумом не сталкивался. Там снова рулил Дядя Толя, или Бригадир. Хороший дядька, многому меня на учил, я с ним несколько раз даже по телефону консультировался. Он начинал разрабатывать в удобоваримой форме документацию по синтезатору Бугайчука - платы разводил, схемы рисовал под более современные элементы, а его критики опять раскритиковали, и он это дело забросил, хотя тоже увлекался чисто аналоговыми синтезаторами, их конструированием. Мне развел плату по схеме Петрова. А потом прошел слух что он помер... Хороший был дядька, Царствие небесное. Ну, в принципе, я так же представлял себе конструкцию клавиатуры, только там контакт при нажатии обеспечивается куском рояльной струны, как я понял, на общую шину. Но в нашем случае у нас два контакта, поэтому буду ваять из кнопок, с двумя НО контактами, как уже говорил. Нажимается легко, в монтаже удобная. На такой делал клаву мужик для ЭМИ на XR2206, на каком-то сайте подсмотрел. Клавиши попробую подпружинить пружинками, которые надрал из клавишного механизма несчастного рояля.
 

Вложения

  • IMG_20230504_142507_931.jpg
    IMG_20230504_142507_931.jpg
    3,4 MB · Просмотры: 147
  • IMG_20230504_142551_089.jpg
    IMG_20230504_142551_089.jpg
    3,4 MB · Просмотры: 157
  • IMG_20230504_142601_978.jpg
    IMG_20230504_142601_978.jpg
    2,3 MB · Просмотры: 146
  • IMG_20230504_142803_420.jpg
    IMG_20230504_142803_420.jpg
    3,5 MB · Просмотры: 143
  • Like
Реакции: коб
@VLADIMIR KUCHUK,

Здравствуйте .
Ну что я могу сказать .
Вся эта рояльная механика , мне не очень нравится из за своего веса , кнопочных контактов и так далее .
У кнопочных контактов , есть такой параметр , как количество нажатий до отказа . И как-то не очень весело , на подкорке иметь это в голове .
Наверное , теоретически , можно сделать контактную группу из струны , но там тоже лажа из-за сопротивления материала (стали ) .....Вполне возможно что с цифровым контролером это был-бы рабочий вариант , но с аналоговым , этот номер точно не пройдёт из за того-же электрического сопротивления стали . И что остаётся ?
Проще всего , наверное , бало -бы купить где нибудь на авито , по дешёвке ,
какой нибудь раздолбанный совковый орган . Типа " электроники 04 " или что-то в этом роде , но с живой клавой .....
Ну а если нет , то придется морочится с тем что есть .
Остаётся только , терпения пожелать .
Да и ещё . Я наверное свалю с этого форума с концами , но оставлю в личке телефон .
Если есть желание , продолжим контакты , Связь будет по скайпу , я его потом дам .......
Ну так что ? ------Караван идёт ??? :) .......
 
Конечно идет! :DНа счет клавиатуры согласен с Вами, подводных камней много. Но я остановлюсь, все же, на кнопках, для того, что бы это все собрать и наладить - их ведь вполне хватит, до отказа? А паралельно, естественно, буду искать что-то надежнее.
 
  • Like
Реакции: коб
Уважаемый Коб, здравствуйте. Хотел вот один момент уточнить: сейчас собираю клавиатуру, основные проблемы с ней решил, вроде бы все получается. Нужно ли слева от клавиш оставлять место для регуляторов типа "глиссандо", и т. д.?
 
Добрый день .
К сожалению не было возможности ответить раньше , за что извиняюсь .
По поводу месторасположения органов управления , возможны разные варианты .
Тут всё зависит от ваших предпочтений . Это вопрос исключительно удобства и дизайна .
Что касательно моего вкуса , то я - бы оставил определённое место с лева от клавиатуры для
колёс "глиссандо " и " модуляции " . Ну ещё там кое-каких кнопок , типа переключения регистров и т.д.......
 

Сейчас просматривают