Усилитель для ушей на ОУ AD8397

  • Автор темы Автор темы Ga_rY
  • Дата начала Дата начала
Почему не выставить 0 на выходе подстроечником, даже, если и отсутствуют специальные выводы?
Именно так и сделано, посмотрите внимательней на схему, только подстроечник после настройки заменен на постоянный R*.
Подстречники они хорошие пока новые, а со временем могут стать причиной нестабильности, лучше чтобы их не было.
 
Последнее редактирование:
Так и не за свою ))) в моей вообще нет компенсации, у меня же единичное изделие, собрал померял 12 мВ - нормально, нет надобности усложнять.
Я Вам про схему digilab и говорил.
 
-так это, кусок схемы , которую я недавно применял, никаких подстроечников , там нет , подбирается
резистор и запаивается наглухо(только для lm6172,lt1364), в новых приборах так не делаю,применяю интегратор, чуть сложнее
в разводке ,зато не требует настройки, плюс втыкать в основной канал можно что угодно не боясь каких-то постоянок
 
Последнее редактирование:
Учитывая, что рабочая t* кристалла более-менее постоянна, точнее, она слабо зависит от t* окруж. среды, т.к. намного выше её,
-это неверно , температура кристалла , впрямую зависит от температуры окружающей среды
(в нашем конкретном случае) т.к температурное сопротивление крисстал-корпус , корпус-среда
постоянно , теплоотвод тоже постоянен , так что увеличение Тсреды например на 10гр. вызовет
увеличение Ткрисстала на те же 10гр.
-вот если поставить ветродуй с потоком зависящим от Тсреды , то да тогда будет уменьшатся температурное
сопротивление корпус-среда , приводя к стабилизации Ткрисстала
 
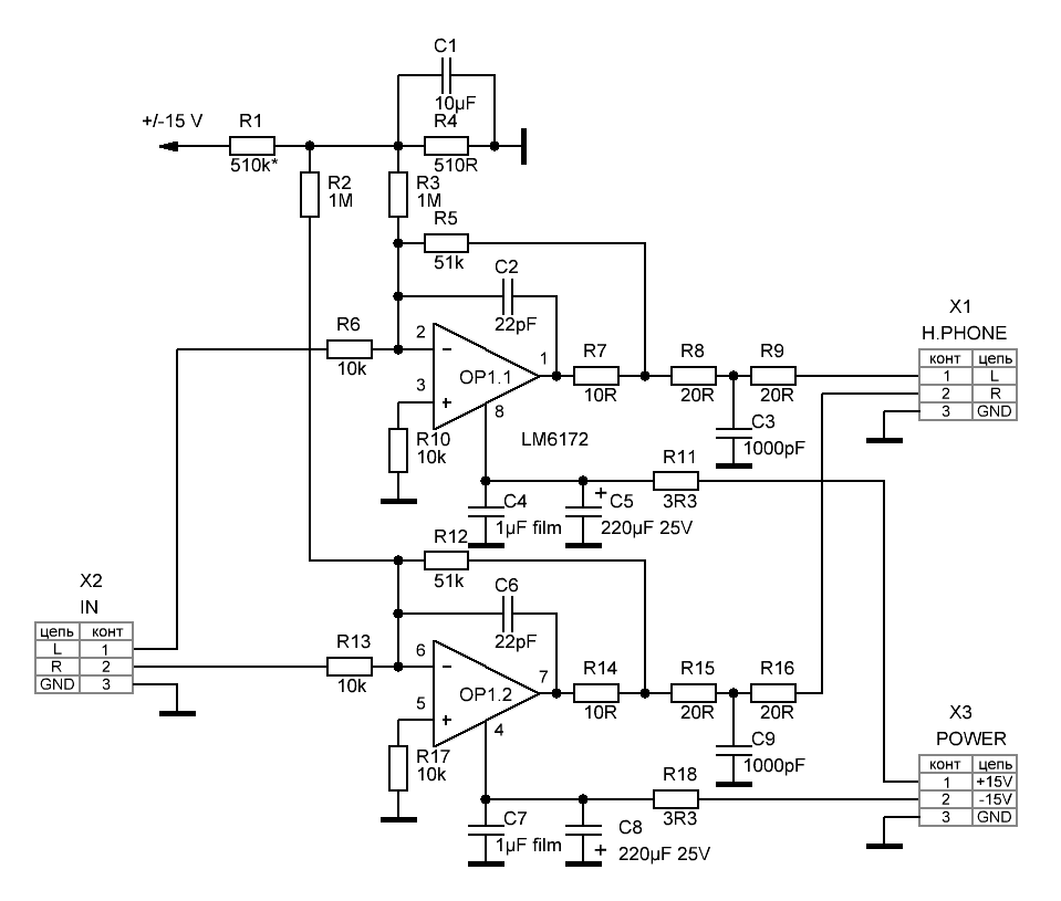
Набросал схему, изменил делители - "освободилось" еще 8 дБ, поэтому Кус теперь будет достаточно взять равным 5-ти.
Устранил все мелкие косяки, закажу детальки, когда придут нарисую плату. Не знаю еще где буду брать пленку, но найду что нибудь.
Как все будет готово отпишусь.
 

Вложения

  • Аттенюатор и телефонный усилительLM6172.GIF
    Аттенюатор и телефонный усилительLM6172.GIF
    29,6 KB · Просмотры: 286
Плёнку 10мкФ в питание - перебор, Хороший электролит на около 100мкФ + керамику в SMD будет нормально (и компактней).

RCR на выходе наверно лучше заменить на готовый фильтр типа таких:
http://eu.mouser.com/Murata/Passive...-Arrays/DSS6-Series/_/N-bw7paZ1yzv52zZ1z0zlft

Murata DSS6

И сопротивления в обвязке ОУ великоваты, по моему. Есть возможность использовать переменник на 2.2к вместо 10?
 
И сопротивления в обвязке ОУ великоваты, по моему. Есть возможность использовать переменник на 2.2к вместо 10?
Тогда будет сильно влиять на аттенюатор, можно правда поставить перед ним повторитель.
 
@Ga_rY, я бы буфер-фильтр по входу поставил, например как на схемке в аттаче. И питание мощного опера тоже бы отвязал, как в аттаче, только номинал резистора поменьше, а емкости больше.

ps: на нумерацию ног опера внимания не обращаем ))
 

Вложения

  • buff.png
    buff.png
    31 KB · Просмотры: 297
Последнее редактирование:
Тогда будет сильно влиять на аттенюатор, можно правда поставить перед ним повторитель.
Не понял, на какой аттен.? Вроде любой ОУ спокойно прокачает эти 2.2кОма
Я имел ввиду R12 - переменник на 2.2-2.5 кОм,
R11,R21 - 2k2,
R10 R20 - сколько там получается, около 10к

И да, отвязывать питание последовательными сопротивлениями это хорошо
 
@mexap, развяжу по по питанию надо сделать, это правильно подмечено.

@baran-ban, это усилитель в составе мониторного контроллера, то что он раскачает нет сомнений, вопрос в точности уровней, которые расписаны в самом верху в dbU.
Аттенюатор считался с учетом всех переменников, и если я уменьшу потенциометр до 2к и в положении макс. громкости к нему добавиться еще 2к входного сопротивления, будет делитель из R1, R12, R11
В принципе аттенюатор можно и пересчитать, не вопрос но уровни будут ниже раза в 2.
RCR на выходе наверно лучше заменить на готовый фильтр типа таких
Чем лучше готовый?
 
Последнее редактирование:
Чем лучше готовый?
- не люблю я феррит биды по выходу , при определенных условиях звенеть начинают как заразы, r-c-r поприятней себя ведет
по входу другое дело, в самый раз
я бы буфер-фильтр по входу поставил, например как на схемке в аттаче.
-так у него там есть входные симметрия - несимметрия , потом фильтр 2 го порядка с пос ( неважно какой саллен-ки или пфб)
как показала практика звучит хуже чем просто r-c-r-c-r, который реализуется на входном каскаде( если не нужно каких нибудь чебышевых)
-и в ушах вам там к.у 5 уже по моему не нужен , до ограничения и 3 хватит
-да пленка не нужна , лучше на каждый оу ( по возможности) 100-220мкф+0.1NPO и на питание через 1-5ом, и земли
побольше ( входные и выходные цепи разделены и обьединяются на питании) крутилки на входной земле , входную землю
тянуть от разьемов , там же емкость на корпус , выходная земля это фильтры в питании выходных оу и разьемы
 
Чем лучше готовый?
80 Ом выходного сопротивления - как себя поведут уши на басах, не известно. Это конечно не динамики, но демпфировать электрически их тоже надо. Или хотя-бы уменьшить номиналы сопротивлений в RCR (С поднять)

Против звона можно (даже нужно) сопротивление в паралель поставить.
 
У него две задачи.
1) отрезать ёмкостную нагрузку от выхода ОУ - да, устойчивость
2) не пускать "грязь" снаружи в петлю ООС т.е. на вход ОУ

Первая решается проще, например только один R на выходе. RCR нужен для второй
 
80 Ом выходного сопротивления - как себя поведут уши на басах, не известно.
-нормально поведут у него вроде высокоомные , а вообщем номиналы по вкусу , с учетом тока 50ма через каждый 6172
-там не в звоне(и в нем тоже, только я предпочитаю еще небольшой резистор последовательно от оу) дело , там какие то странности творились ,
то ловить что-то начнет, то искажать ни с того ни с сего, плюнул я на них по выходу ( кстати стандартное решение , воздушная катушка намотанная
на резисторе и цобель работают совершенно нормально без приколов), причем по входу таких эффектов не было
[DOUBLEPOST=1433248719,1433164370][/DOUBLEPOST]-кстати если собрались переделывать плату зачем вам lm6172 , разведите сразу композит на lme49600 или tpa6120A2,или купите
готовый на diyinhk там киты есть и того и другого, покруче будет и под любые уши
 
-это одно и тоже у 49610 питание повыше +-22в , у 49600 +-18в и стоит дешевле, да если соберетесь разводить под tpa6120
посмотрите на вегалабе усилитель для ушей bene gesserit там пример разводки ( критична очень)
 
  • Like
Реакции: Ga_rY
посмотрите на вегалабе усилитель для ушей bene gesserit
Обязательно посмотрю, спасибо.
Я уже настроился собирать, поналаживать, поподбирать.. получить удовольсвие в общем.
Сейчас жду, у меня еще два проекта (других) на подходе, чтобы одним заказом детали купить.
[DOUBLEPOST=1433261002,1433259817][/DOUBLEPOST]посмотрел...
Чем они платы разводят, ТОПОРом? Все дорожки круглые.
 
-ну да круги последний фич , на самом деле нужны только на высоких частотах , а так достаточно и 45гр. , хотя если
есть возможность лучше сразу дугами и делать, но предварительно нужно поинтересоваться у изготовителей плат , не все
фотоплоттеры провода ( дорожки) дугами рисуют
-да по моему любая система типа спринт лэйаут и т.п рисует дугами
 
это еще не самое страшное - видел как в exel платы делают, вот это 80-й лэвэл:).
 
  • Like
Реакции: Ashap
А гербер как из корела сделать?
В кореле я схемы рисовал в 95-м
2-3 экземпляра дома лазером и утюгом, а если много, то отдаю в Кореле и как и что они там делают - их забота, но платы возвращают как нарисовал...
 
В спринте так не развести. Есть трассировщик ПП TopoR, он умеет так.
-это уже по моему извращения, достаточно просто круглить углы , да и то в вашем случае(мониторка) и этого
не надо 45гр для уменьшения длин достаточно , главное соблюдать одинаковость диф. проводников , и правильную
землю
 
Пришли детальки, плату заказал, жду, на этой неделе должна тоже быть.
Не знаю, удачная/неудачная трассировка получилась, но первая версия будет такой (схема и скрин платы в аттаче).
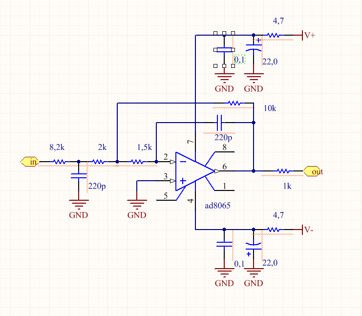
@digilab2, керамические конденсаторы 0,1 мкф МП0 не нашел, поставил в питании пленку 1 мкФ.
 

Вложения

  • sch_H_Phone_Amp_LM6172.GIF
    sch_H_Phone_Amp_LM6172.GIF
    21,7 KB · Просмотры: 331
  • plata_screenshot.png
    plata_screenshot.png
    105,7 KB · Просмотры: 290
Я конечно понимаю что для звука это не очень хорошо, но зато если вылетит операционник и на выходе появится 15 В постоянки, дорогие нашники точно будет очень жаль... так что я ставлю на выходе большие разделительные электролиты...
 

Сейчас просматривают