Мелкие вопросы по ремонту, поиску схем и т.п. (3 онлайн)

  • Автор темы Автор темы Tuvalu
  • Дата начала Дата начала
С реле всё в порядке.
Таки реле оказалось? Просто похоже что диод параллельно обмотке, такое обычно делают чтобы обраткой ключ не повредить.
Что может вызывать такую пилообразную загонулину на + вершине синусоиды
Я конечно не вижу, но это не м б возбудом? Ну или этажи питания неправильно работают, если они на этой же плате. Почти не сталкивался с подобным, но ничего другого в голову не лезет.
А это происходит под нагрузкой или без? И на какой амплитуде?

Вообще когда ничего не понимаю и есть исправный канал, то иногда тупо прованиваю тестером разные точки на землю и ищу разницу. Однажды т о нажёл разрыв проводника в плате, который не было видно даже через лупу.
 
  • Like
Реакции: Long
-- tmk, оптрон. возможно самодельный.
Простейшая схема - фоторезистор параллельно прямому входу 5532.
Можно сделать и самому.
Фоторезистор СФ3-1
(https://www.anion.ru/katalog/optoel...orezistory/fotorezistor-sf3-1-9223-28559.html )
и красный светодиод в черной термоусаживаемой трубке.

 
Таки реле оказалось? Просто похоже что диод параллельно обмотке, такое обычно делают чтобы обраткой ключ не повредить.
Имелось в виду с самим реле всё в порядке. Проблема канала остается. Она и с нагрузкой, и без, входная амплитуда меньше 2В.

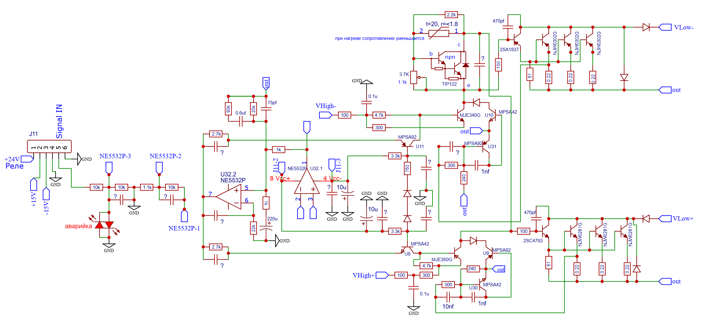
Я эти платы по двадцать раз уже обмерил. Но у меня ослик игрушечный, точных показаний, например смещения на +\- 1В на нем не уловить, при амплитуде размахом 170В. Я вот как раз остановился сейчас на проверке дарлингтона tip122, который связан с терморезистором, переменником, и парой 1837+4793. Но косякнул, словил возбуд и вылетели ключи питания, героически сохранив предохранитель. :D Буду их чинить пока.

Аварийка индивидуальная у каждого канала, и она работает корректно. Я её отключал, выпаяв оптрон, выходная амплитуда вырастала до нужного размера, но проявлялись искажения на + плече.

@Long, спасибо, отптрон оказался рабочий!
 
@tmk, При изменении амплитуды что-то меняется в форме сигнала?
Не очень представляю, как переключается питание, видел очень давно. При меньшем питании та же хрень? Можно его принудительно переключить?(если конечно не достигать амплитуды, при которой питание д б выше)

Ещё можно посмотреть режимы по постоянному току в режиме молчания, по идее где-то должна вылезти разница.
Можно пройти осцилом покаскадно на исправним канале и на неисправном, наверняка где-то что-то вылезет.
Ессно после воостановления питания.
Кстати при амплитуде 170в ни на каком осцилле не уловить 1в, слишком большая разница. Ещё 10-кратное, можно, а тут слишком большая разница.

Я её отключал, выпаяв оптрон, выходная амплитуда вырастала до нужного размера, но проявлялись искажения на + плече.
А она на что смотрит? Раз отключение увеличивает амплитуду, значит она срабатывает. Можно выяснить, на что? Или это на обоих каналах так?
 
@razor, до 80 вроде все чисто, выше поднять не даёт защита, если её отключить - на положительной полуволне ступенька. Я же всё описывал уже :)

Там Vlow (+-50) и Vhigh (+-100). Изначально всё питается от низкого. По мере нарастания сигнала два полевика из Vhigh открываются, увеличивая напряжение на коллекторах мощниковых биполяров.
Переключить можно, добавив сигнал на рабочий канал A, он увеличит питание на общих шинах коллекторов.

А она на что смотрит?
На эмиттеры мощников через 0.22 Ом резисторы керамические. Причем оба канала.

Короче там не только питание погорело, оконечнику тоже досталось. Ненулевой шанс, что после замены всего сгоревшего изначальная проблема исчезнет :D
 
Я же всё описывал уже
Да я как-то туплю последнее время.:D
Как оно устроено, я в принципе представляю, просто реализация не до конца понятна. Но не суть.:)
На эмиттеры мощников через 0.22 Ом резисторы керамические. Причем оба канала.
Т е только по току транзисторов. Тогда н б смотреть, почему он больше чем нужно. Меряется по падению на тех же резисторах, в динамике можно осциллом.
Впрочем действительно
Ненулевой шанс, что после замены всего сгоревшего изначальная проблема исчезнет :D

Ведь подобные эффекты м б ещё и от самих транзисторов. Например пробиваются при большем напряжении.
До Вас их не меняли? Если меняли, то как всегда стоит вопрос оригинальности, который в подобных устройствах играет большую роль. Ибо в щадящих режимах могут и работать, а близко к ОБР могут дурить.

Кстати ещё пару моментов вспомнил. На случай если после решения текущих вопросов ничего не изменится.
Это м б те самые керамические резисторы, а точнее один из них. Если есть чем, их надо бы померять на одинаковость. Если тестером звонятся одинаково, то тогда по хорошему надо бы мерять их отдельно под током. Для чего нужен мощный БП типа лабораторного.
И ещё вспомнил случай, правда давно это было, в 90-е. Тоже 2-этажное питание, но усилок помельче, всего 200вт на канал, бытовой. Там отпаялся мелкий конденсатор, что-то типа 10-30пф(точно не помню) и усилок как раз дурил на максимальной мощности. Конденсатор этот был кажется в ОС, без него, насколько понимаю, возникал возбуд при каких-то условиях.
 
Последнее редактирование:
До Вас их не меняли?
У двух транзисторов датакод другой, но заводская пайка оч. сильно ручная, тут сложно определить завод или ремонт.
У косячного канала 4 из 6 вылетели, njw0281g/0302g. В круг надо менять, вот думаю брать on semiconductor, как в оригинале и обанкротится, или взять evvo...
Плюс из же по hfe надо подбирать? Или это не критично?
 
заводская пайка оч. сильно ручная, тут сложно определить завод или ремонт.
Да, бывает и так. Иногда выбитвается из общего ряда, а иногда и нет. В принципе датакод может и отличаться, мало ли как попало.

брать on semiconductor, как в оригинале и обанкротится, или взять evvo...
Тут не подскажу, очень давно занимался подобным и тогда с подделками было меньше проблем.
По pdf хрен поймёшь, китайцы часто врут. Обычно проблема подделок в том, что у них намного меньше ОБР из-за меньшей площади кристалла. Это не считая остального.:)

Плюс из же по hfe надо подбирать? Или это не критично?
По хорошему надо. Причём городить стенд для измерения на больших токах, ибо маленькие для таких транзисторов не показательны. Но что-то мне подсказывает, что на производстве этим могут и не заниматься.
Ну и отдельно замечу, что например среди маломощных транзисторов из одной партии обычно коэффициенты достаточно близки. А вот с мощными давно не имел дела, не помню.
 
-- На всякий случай - прилагаю схему QSC схожей мощности.
Можно по ней ориентироваться на типы транзисторов.
 

Вложения

  • спасибо
Реакции: tmk
последнее для мВ этом посте спрашивал по поводу неработающего монитора. Небольшой отчёт.

То, о чём я не упомянул, описывая симптому, поскольку не связал это с предстоящей поломкой. Ещё до того, как монитор сломался окончательно, я наблюдал пару дней один странный эффект, который не сразу связал с наступившей чуть позже поломкой. При выключении компьютера монитор несколько раз не выключался, и на экране оставался какой-нибудь кадр из буфера — картинка выключения Винды. Я шёл к системному блоку (он у меня в «каморке», в отгороженной части комнаты), и видел, что комп уже полностью выключился, а на мониторе оставалась картинка. Чтобы обнулить монитор, выключал его из розетки. Ну а потом он не включился.

Пересказываю в меру своего понимания со слов мастера. Слетела прошивка со встроенной 16-мегабайтной флэшки. Считывался первый блок, а следующий — нет. В этом состоянии основная плата и зависала. Была найдена и установлена прошивка от сходного телевизора, родной предсказуемо не нашлось. Монитор запустился сразу, но из четырёх портов HDMI теперь работают только три первых, и не работает Display Port (последнее для меня принципиально).
Чтобы прошивка не слетела в ближайшем будущем, был прогрет на печке видеопроцессор и пропаяны дорожки питания. Со слов мастера, у современных телевизоров половина поломок — микротрещины в дорожках питания.
Выяснил для себя, что если монитор видится компьютером, это не говорит об исправности всей платы, а только о том, что невредим контроллер HDMI и/или DP.

Спасибо всем откликнувшимся неравнодушным.
 
  • Like
Реакции: Mike San, razor и max-owl
Со слов мастера, у современных телевизоров половина поломок — микротрещины в дорожках питания.
-- Со слов представителя SONY 99% брака у них на производстве
именно из-за микротрещин в дорожках.
 
  • Like
Реакции: dr-music
Восстановил питание, поменял в круг все биполяры на канале B, ОУ, резисторы 0.22 (погорели после возбуда). Оконечник запускается, но изначальная проблема не ушла.
Срисовал схему, параллельно проверяя/пропаивая дорожки и переходные. Заменил пару подозрительных конденсаторов, но результата это не дало.

Все больше подозрений на то, что виновата платка переключения питания, между высоким и низким. Я её уже выпаивал и полностью проверял, менял и саму lm311, всё было в норме, но на платке были 2 smd конденсатора, как мне показалось, слишком малой емкости, чтобы мой мультик или lcr-тестер замерили. Я их "проверил" пустив генератором синус с одной стороны и считав его осликом с другой. Решил что рабочие. Либо они, либо диоды, хотя диоды как и положено открываются в одном направлении, и закрыты в другом. Я не знаю, я не настоящий сварщик, только маску нашел.

На переключатель питания ещё намекает тот факт, что при открытии канала А, т.е. поступлении высокого питания на общие шины, И одинакового (синфазного) сигнала на входе, канал B достигает нужной амплитуды. Т.е. искажения вызваны медленной скоростью срабатывания переключения питания, они и формой на это похожи. А уже затем аварийка их видит, и просаживает сигнал. Это пока только теория.

tecnare-4x700.png

И вот вопрос знатокам: я когда менял вкруг все биполяры, заодно заменил дарлингтона tip122. Потому что у него перестал звонится диод e-c после возбуда, что я устроил выше. Поменял на обоих каналах с этой платы. Стояли маркировки BR tip122, поставил от ST M. У них разные сопротивления b-e: 5.6ком против 9.3ком. Это как-то может плохо повлиять?
И что вообще делает этот tip122? Я возбуд после него и словил, полез замерять сопротивление переменника, забыв выключить оконечник. По моей логике это термостабильность, достигающаяся изменением тока покоя по мере нагрева транзисторов 1837/4793.
И нужно ли перестроить переменник после замены всех биполяров?
 
что вообще делает этот tip122?
Что-то я всё пропустил, не заходил давно.:)
Судя по схеме он является частью регулировки тока покоя. Какой он д б в таком усилителе, я не знаю.
Ток этот обычно меряется измерением падения напряжения на эмиттерных резисторах мощных транзисторов.

нужно ли перестроить переменник после замены всех биполяров?
Если знать, сколько там д б, то по крайней мере надо проконтролировать.
Если он будет слишком мал, то при переходе через ноль появится ступенька.
Насколько понимаю, ступенька в данном случае не в районе нуля, а где-то в другом месте? И то что она только в одну сторону, говорит о том, что вряд ли проблема тут. Обычно при недостатке тока покоя она есть на всех переходах через ноль, как положительных, так и отрицательных.
Мне приглючилось или где-то была осциллограмма? Что-то не нашёл.

Я правильно понимаю, что всё восстановлено и имеем исходных дефект? Всё же кмк надо смотреть переключения питаний.
Ещё раз(уже забылось) - проблема же происходит при повышении питания?
 
@razor, спасибо за участие! Проблема действительно оказалась в платке переключения питания. Конкретно диод. Причем он прозванивался в диодной прозвонке как нормальный, с падением 0.6в. Выпаял, начал мерять сопротивления, а он в обе стороны 195 ом. Впаял 1n4148 в оба канала, и заработало. Которые я по счастливой случайности заказал, когда восстанавливал питание.
Целый месяц ковыряния и нервов, -6к на деталюшки. Зато полный рот опыта. Хочется водки, чтоб прям вырубило, но мы за трезвость.
.photo_2025-05-19_23-18-03.jpg
 
  • Like
Реакции: Long
Проблема действительно оказалась в платке переключения питания. Конкретно диод.
Ну вот, всё разрешилось, причём как часто бывает, проблема мелкая, но сколько крови попила.:)

прозванивался в диодной прозвонке как нормальный, с падением 0.6в
Мне как-то ещё в 90-е попался БП на 5в и 50А, сделанный с применением германиевых диодов(как раз через них эти 50А и шли). Стоял в чехословацком графопостроителе в виде огромного стола. Так вот эта сладкая парочка(пока понял в чём дело) спалила мне 16шт высоковольтных силовых транзисторов, которые страшно сказать сколько тогда стоили. По 4шт за раз. Благо это было ещё в НИИ и покупалось по безналу.:)
А проблема оказалась в обратном токе диодов, который без нагрузки не обнаруживался.

Зато полный рот опыта.
Это да, именно так он и приобретается.

 
  • Like
Реакции: Anthony Scott и Long
Не долго радость длилась.
Закрепил оконечник на радиатор, собрал в корпус, и канал B на полной амплитуде (120В<) проработал секунд 5. Сейчас на выходе то, что на видео, видно жесткий клип по негативному плечу, и по положительному с задержкой. Амплитуда крохотная, чуть больше, чем входящая с преда и РГ = 1.4В, видно опять работает аварийка. Громкость меняется это я кручу РГ. Канал А работает нормально (а у них общее питание). Значит проблема не в плате переключения питания и полевике с высокого, до него ещё далеко.

Это похоже на неверно настроенный ток покоя (переменник возле tip122)?
У канала А я tip122 тоже поменял, там таких проблем нет.


UPD кажется нашел, изоляция болтика, крепящего tip122 прохудилась, коллектор касался радиатора.
UPD2: да, заработало, фуф.
 
Последнее редактирование:
  • Like
Реакции: Anthony Scott и Long
изоляция болтика, крепящего tip122 прохудилась, коллектор касался радиатора.
Ежёли я что-то в чём-то понимаю, то сигнал тупо сливался на землю.:) Возможно не совсем(что-то мешало, поэтому какой-то сигнал был) но тем не менее.
А что за изоляция? Обычно там что-то твёрдое, не представляю, как оно может прохудиться. Только если лопнуло и вылетело совсем. Вот такого плана
 
@razor, не совсем ровно запаял этот дарлингтон, отверстие на радиаторе чуть под углом было. И когда закручивал болтик, он резьбой эту шайбу подъел, и начал задевать радиатор.
 
резьбой эту шайбу подъел, и начал задевать радиатор.
Понятно.

не совсем ровно запаял этот дарлингтон, отверстие на радиаторе чуть под углом было
А нельзя было сначала прикрутить, а потом паять? По возможности делаю именно так, чтобы как минимум ножки не напрягать потом при загоне транзистора на место.
 
  • Like
Реакции: Aik_man
Согласен, крупные так и паял. На мелочевку поленился.
 
-- Если ставится на прокладку - полезно снять фаски с той стороны.
И очень внимательно проследить за отсутствием мельчайшего мусора под и над прокладкой.
Научен печальным опытом ремонта EON...
 
  • Like
Реакции: razor
Усилитель мощности на TPA3255 работал хорошо, а потом появились очень противные на слух искажения, появляющиеся при выходном сигнале выше 10% от максимального (питание 28В). Проверил форму синуса на эквиваленте нагрузки, и на динамиках - в обоих каналах на синусоиде вот такое, первая 220Гц, вторая 1кГц. И иногда выходной сигнал в одном или другом, или сразу в обоих каналах вообще отключается, как от перегрева (радиатор чуть теплый, и корпус вентилируется). Это что, микросхема в мусорку на выброс?
 

Вложения

  • 220Hz.gif
    220Hz.gif
    27 KB · Просмотры: 121
  • 1kHz.gif
    1kHz.gif
    24,6 KB · Просмотры: 119
Последнее редактирование:
  • Cry
Реакции: Anthony Scott
Намаскарам.
Посоветуете, пожалуйста,кабель для так называемых штанов. Когда например нужен XLR раздваивающийся на два джека.
Может метражом есть такой кабель,может какой нибудь мини джек на джек-джек который можно раздербанить. Обычно все кабели что встречаются какие-то хлипкие.
 
@Aмирханов, вы не описали задачу более точно (вам для инсерта или сплита),

если вам для инсертов, то классика это sommer cable ONYX, не балансный, модели 2025 и 2008,
2025 толстоват (в районе 9мм), и не во все коннекторы нормально лезет, 2008 более компактный (6мм), проблем с монтажом никаких.

Если же нужен а-ля пассивный сплиттер, чтобы распараллелить сигнал, то sommer peacock (двойной балансный),
или любой патчевый типа klotz my203, просто запихнув два .
 
@Aмирханов, вы не описали задачу более точно (вам для инсерта или сплита),
Мне для того,чтобы с пульта,с подгруппы( где на одной подгруппе два джековых выхода) пустить сигнал на XLRный вход одной колонки, и так же 2ю подгруппу на вторую колонку. Эти колонки это мониторы на сцене.
 
@Aмирханов, а, то есть вы хотите два выхода пультовой подгруппы обьединить (запараллелить) и отправить в один монитор ?
Так не делается… можно выходы пульта пожечь. Один выход не будет нормально работать в параллель с другим выходом.
 
@Aмирханов, а, то есть вы хотите два выхода пультовой подгруппы обьединить (запараллелить) и отправить в один монитор ?
Так не делается… можно выходы пульта пожечь. Один выход не будет нормально работать в параллель с другим выходом.
Эти самые два выхода на подгруппе это не L,R что ли?
 
Выхода одной подгруппы.
Имеется ввиду пульт Yamaha MG166CX-USB
Неважно какой пульт,
выходы нельзя вглухую линковать, т.е. тупо соединять перемычкой,
неважно что это за выходы, мониторные или мастер L-R, или же подгруппы (1,2,3,4 как в данном микшере),
потом будете здесь же спрашивать, как отремонтировать, если какой-то из выходов замолчит...
поскольку один выход короткозамкнётся на другой, и исход такой коммутации будет зависеть от того, какие ОУ на выходе, и какие балластные резисторы установлены между ОУ и выходными гнёздами...
Это можно делать только с токовой развязкой (безопасной для ОУ), для этого в ваши "штаны" в разрыв сигнала каждого выхода нужно впаять резисторы порядка 1кОм хотя бы.

Напрямую линковать можно только входы, и то есть некоторые "но"...

PS. А через выходы AUX Send почему сценические мониторы не подключаете? Традиционно же..
 
Последнее редактирование:

Сейчас просматривают

  • garri